WARNING:
JavaScript is turned OFF. None of the links on this concept map will
work until it is reactivated.
If you need help turning JavaScript On, click here.
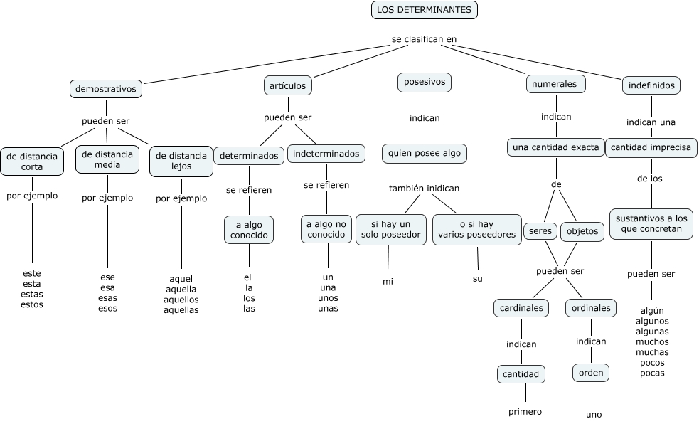
Este Cmap, tiene información relacionada con: LOS DETERMINANTES(Andrés y Joshua), quien posee algo también inidican si hay un solo poseedor, a algo conocido ???? el la los las, seres pueden ser cardinales, cardinales indican cantidad, posesivos indican quien posee algo, si hay un solo poseedor ???? mi, quien posee algo también inidican o si hay varios poseedores, seres pueden ser objetos, sustantivos a los que concretan pueden ser algún algunos algunas muchos muchas pocos pocas, a algo no conocido ???? un una unos unas, indeterminados se refieren a algo no conocido, demostrativos pueden ser de distancia media, indefinidos indican una cantidad imprecisa, de distancia corta por ejemplo este esta estas estos, seres pueden ser ordinales, una cantidad exacta de seres, demostrativos pueden ser de distancia lejos, de distancia media por ejemplo ese esa esas esos, ordinales indican orden, determinados se refieren a algo conocido