WARNING:
JavaScript is turned OFF. None of the links on this concept map will
work until it is reactivated.
If you need help turning JavaScript On, click here.
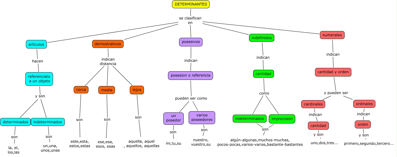
Este Cmap, tiene información relacionada con: Los DETERMINANTES (Malena y Borja), cardinales indican cantidad, media son ese,esa, esos, esas, numerales indican cantidad y orden, referenciato a un objeto y son indeterminados, posesivos indican posesion o referencia, cantidad y orden y pueden ser ordinales, imprecisión son algún-algunas,muchos-muchas, pocos-pocas,varios-varias,bastante-bastantes, varios poseedores son nuestro, vuestro,su, demostrativos indican distancia cerca, orden y son primero,segundo,tercero..., cerca son este,esta, estos,estas, indefinidos indican cantidad, ordinales indican orden, aquella, aquel , aquellos, aquellas son lejos, DETERMINANTES se clasifican en artículos, demostrativos indican distancia media, determinados son la, el, los,las, cantidad y orden y pueden ser cardinales, cantidad como imprecisión, posesion o referencia pueden ser como varios poseedores