WARNING:
JavaScript is turned OFF. None of the links on this concept map will
work until it is reactivated.
If you need help turning JavaScript On, click here.
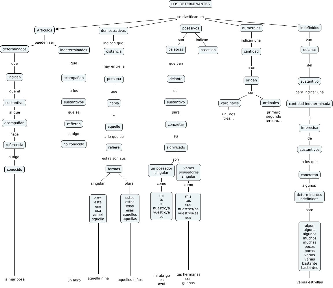
Este Cmap, tiene información relacionada con: LOS DETERMINANTES(Violeta y Nerea), posesivos indican posesion, mi tu su nuestro/a vuestro/a su ???? mi abrigo es azul, no conocido ???? un libro, LOS DETERMINANTES se clasifican en posesivos, imprecisa de sustantivos, cantidad o un origen, demostrativos indican que distancia, indeterminados que acompañan, Artículos pueden ser determinados, formas singular este esta ese esa aquel aquella, mis tus sus nuestros/as vuestros/as sus ???? tus hermanas son guapas, determinados que indican, indican que el sustantivo, indefinidos van delante, significado son varios poseedores singular, acompañan a los sustantivos, referencia a algo conocido, significado son un poseedor singular, LOS DETERMINANTES se clasifican en numerales, sustantivos que se refieren