WARNING:
JavaScript is turned OFF. None of the links on this concept map will
work until it is reactivated.
If you need help turning JavaScript On, click here.
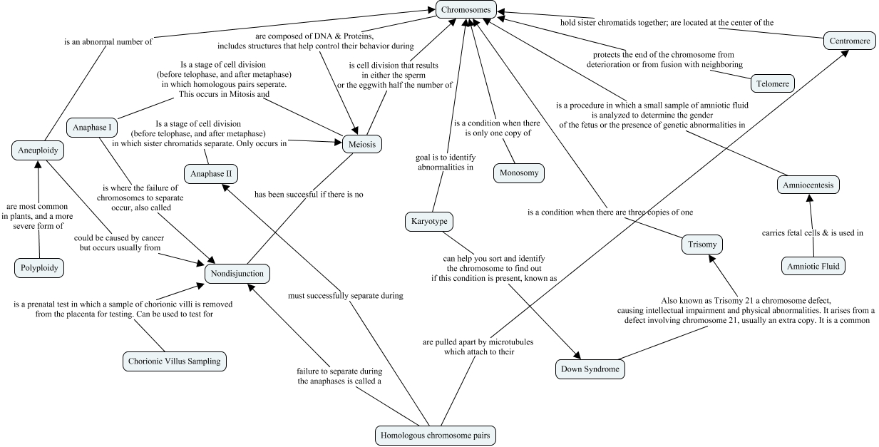
This Concept Map, created with IHMC CmapTools, has information related to: Group 3 Mini map 2, Aneuploidy could be caused by cancer but occurs usually from Nondisjunction, Anaphase I Is a stage of cell division (before telophase, and after metaphase) in which homologous pairs seperate. This occurs in Mitosis and Meiosis, Homologous chromosome pairs must successfully separate during Anaphase II, Trisomy is a condition when there are three copies of one Chromosomes, Homologous chromosome pairs are pulled apart by microtubules which attach to their Centromere, Down Syndrome Also known as Trisomy 21 a chromosome defect, causing intellectual impairment and physical abnormalities. It arises from a defect involving chromosome 21, usually an extra copy. It is a common Trisomy, Centromere hold sister chromatids together; are located at the center of the Chromosomes, Polyploidy are most common in plants, and a more severe form of Aneuploidy, Aneuploidy is an abnormal number of Chromosomes, Chorionic Villus Sampling is a prenatal test in which a sample of chorionic villi is removed from the placenta for testing. Can be used to test for Nondisjunction, Meiosis has been succesful if there is no Nondisjunction, Monosomy is a condition when there is only one copy of Chromosomes, Anaphase II Is a stage of cell division (before telophase, and after metaphase) in which sister chromatids separate. Only occurs in Meiosis, Karyotype can help you sort and identify the chromosome to find out if this condition is present, known as Down Syndrome, Meiosis is cell division that results in either the sperm or the eggwith half the number of Chromosomes, Telomere protects the end of the chromosome from deterioration or from fusion with neighboring Chromosomes, Anaphase I is where the failure of chromosomes to separate occur, also called Nondisjunction, Amniocentesis is a procedure in which a small sample of amniotic fluid is analyzed to determine the gender of the fetus or the presence of genetic abnormalities in Chromosomes, Homologous chromosome pairs failure to separate during the anaphases is called a Nondisjunction, Karyotype goal is to identify abnormalities in Chromosomes