WARNING:
JavaScript is turned OFF. None of the links on this concept map will
work until it is reactivated.
If you need help turning JavaScript On, click here.
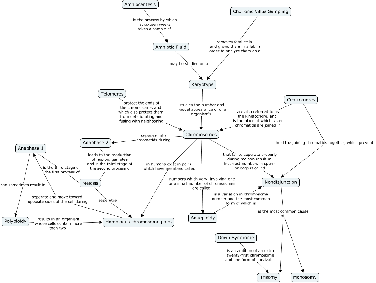
This Concept Map, created with IHMC CmapTools, has information related to: Group 4 Mini map 2, Centromeres are also referred to as the kinetochore, and is the place at which sister chromatids are joined in Chromosomes, Telomeres protect the ends of the chromosome, and which also protect them from deteriorating and fusing with neighboring Chromosomes, Polyploidy results in an organism whose cells contain more than two Homologus chromosome pairs, Meiosis seperates Homologus chromosome pairs, Chorionic Villus Sampling removes fetal cells and grows them in a lab in order to analyze them on a Karyotype, Chromosomes that fail to seperate properly during meiosis result in incorrect numbers in sperm or eggs is called Nondisjunction, Karyotype studies the number and visual appearance of one organism's Chromosomes, Amniotic Fluid may be studied on a Karyotype, Nondisjunction is the most common cause of Trisomy, Nondisjunction is the most common cause of Monosomy, Anueploidy is a variation in chromosome number and the most common form of which is Nondisjunction, Anaphase 1 can sometimes result in Polyploidy, Homologus chromosome pairs seperate and move toward opposite sides of the cell during Anaphase 1, Down Syndrome is an addition of an extra twenty-first chromosome and one form of survivable Trisomy, Chromosomes seperate into chromatids during Anaphase 2, Anaphase 2 leads to the production of haploid gametes, and is the third stage of the second process of Meiosis, Anaphase 1 is the third stage of the first process of Meiosis, Amniocentesis is the process by which at sixteen weeks takes a sample of Amniotic Fluid, Centromeres hold the joining chromatids together, which prevents Nondisjunction, Chromosomes numbers which vary, involving one or a small number of chromosomes are called Anueploidy