WARNING:
JavaScript is turned OFF. None of the links on this concept map will
work until it is reactivated.
If you need help turning JavaScript On, click here.
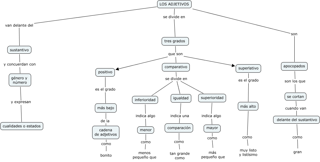
Este Cmap, tiene información relacionada con: LOS ADJETIVOS-(Borja y Ángel), se cortan cuando van delante del sustantivo, comparativo se divide en inferioridad, mayor como más pequeño que, comparativo se divide en superioridad, tres grados que son comparativo, positivo es el grado más bajo, sustantivo y concuerdan con género y número, comparativo se divide en igualdad, comparación como tan grande como, LOS ADJETIVOS se divide en tres grados, inferioridad indica algo menor, superioridad indica algo mayor, tres grados que son superlativo, cadena de adjetivos como bonito, más bajo de la cadena de adjetivos, LOS ADJETIVOS van delante del sustantivo, menor como menos pequeño que, apocopados son los que se cortan, más alto como muy listo y listísimo, tres grados que son positivo