WARNING:
JavaScript is turned OFF. None of the links on this concept map will
work until it is reactivated.
If you need help turning JavaScript On, click here.
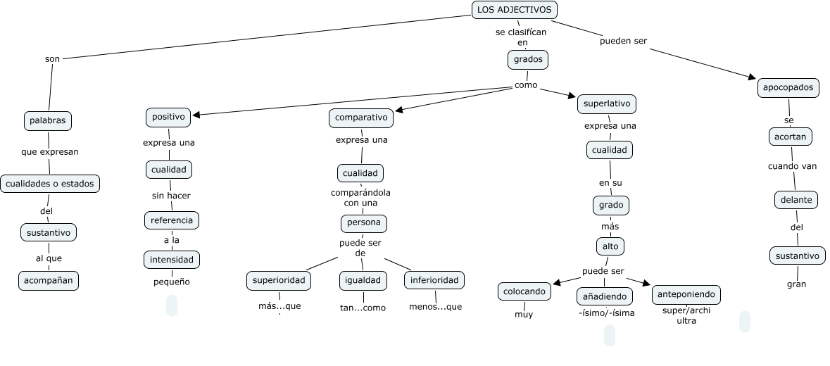
Este Cmap, tiene información relacionada con: ADJECTIVOS-(Carlos, Malena y Fernando), referencia a la intensidad, grados como superlativo, comparativo expresa una cualidad, persona puede ser de igualdad, anteponiendo super/archi ultra, cualidad sin hacer referencia, superioridad más...que, superlativo expresa una cualidad, colocando muy, intensidad pequeño, persona puede ser de superioridad, delante del sustantivo, acortan cuando van delante, LOS ADJECTIVOS son palabras, palabras que expresan cualidades o estados, cualidades o estados del sustantivo, igualdad tan...como, grados como comparativo, cualidad comparándola con una persona, LOS ADJECTIVOS pueden ser apocopados