WARNING:
JavaScript is turned OFF. None of the links on this concept map will
work until it is reactivated.
If you need help turning JavaScript On, click here.
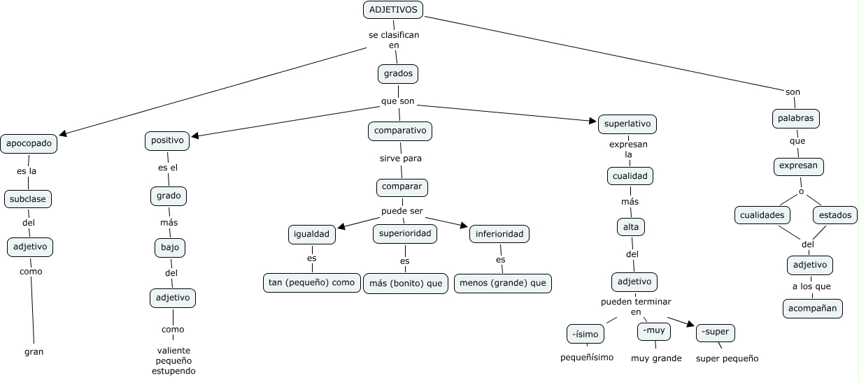
Este Cmap, tiene información relacionada con: ADJETIVOS-(Sandra y Moisés), estados del adjetivo, ADJETIVOS se clasifican en apocopado, alta del adjetivo, adjetivo pueden terminar en -ísimo, grados que son positivo, adjetivo pueden terminar en -muy, superlativo expresan la cualidad, comparar puede ser inferioridad, adjetivo pueden terminar en -super, comparar puede ser igualdad, bajo del adjetivo, -muy ???? muy grande, ADJETIVOS son palabras, comparar puede ser superioridad, subclase del adjetivo, inferioridad es menos (grande) que, grados que son comparativo, palabras que expresan, expresan o cualidades, cualidades del adjetivo