WARNING:
JavaScript is turned OFF. None of the links on this concept map will
work until it is reactivated.
If you need help turning JavaScript On, click here.
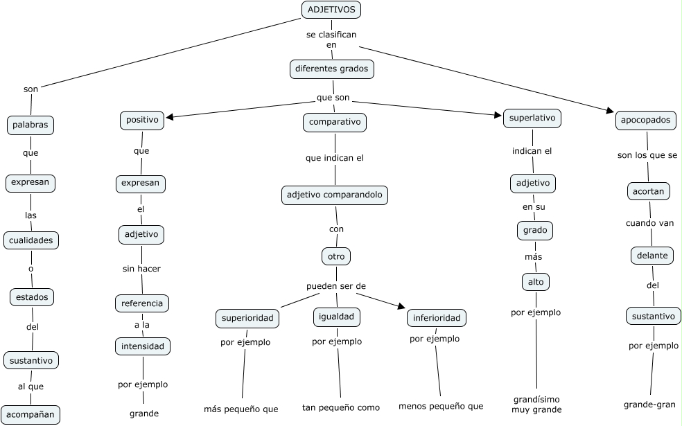
Este Cmap, tiene información relacionada con: ADJETIVOS-(Carlos Daniel y Óscar), expresan el adjetivo, adjetivo comparandolo con otro, otro pueden ser de superioridad, ADJETIVOS son palabras, diferentes grados que son positivo, otro pueden ser de igualdad, positivo que expresan, comparativo que indican el adjetivo comparandolo, alto por ejemplo grandísimo muy grande, adjetivo sin hacer referencia, sustantivo al que acompañan, cualidades o estados, acortan cuando van delante, ADJETIVOS se clasifican en apocopados, inferioridad por ejemplo menos pequeño que, apocopados son los que se acortan, delante del sustantivo, grado más alto, ADJETIVOS se clasifican en diferentes grados, otro pueden ser de inferioridad