WARNING:
JavaScript is turned OFF. None of the links on this concept map will
work until it is reactivated.
If you need help turning JavaScript On, click here.
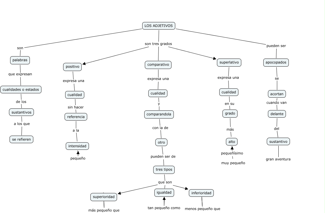
Este Cmap, tiene información relacionada con: LOS ADJETIVOS-De Lucas y Antonio, otro pueden ser de tres tipos, alto pequeñísimo muy pequeño, sustantivo gran aventura, superioridad más pequeño que, tres tipos que son superioridad, intensidad pequeño, LOS ADJETIVOS pueden ser apocopados, LOS ADJETIVOS son palabras, cualidad y comparandola, LOS ADJETIVOS son tres grados comparativo, grado más alto, delante del sustantivo, tres tipos que son igualdad, alto pequeñísimo muy pequeño, referencia a la intensidad, LOS ADJETIVOS son tres grados superlativo, LOS ADJETIVOS son tres grados positivo, alto pequeñísimo, tres tipos que son inferioridad, igualdad tan pequeño como ????