WARNING:
JavaScript is turned OFF. None of the links on this concept map will
work until it is reactivated.
If you need help turning JavaScript On, click here.
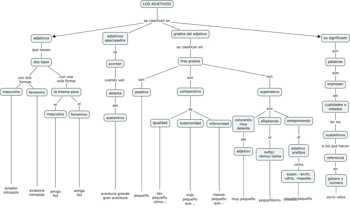
Este Cmap, tiene información relacionada con: ADJETIVOA-(Violeta y Nerea), comparativo de superioridad, acortan cuando van delante, superioridad son más pequeño que..., referencia en género y número, la misma para el masculino, dos tipos con dos formas femenino, LOS ADJETIVOS se clasifican en su significado, superlativo son anteponiendo, superlativo son añadiendo, la misma para el femenino, colocando muy delante del adjetivo, femenino cómo amiga fiel, femenino cómo aviadora intrepida, palabras que expresan, adjetivo prefijos cómo -super, -archi, -ultra, -requete., tres grados son positivo, -super, -archi, -ultra, -requete. requetepequeño ????, expresan las cualidades o estados, LOS ADJETIVOS se clasifican en grados del adjetivo, tres grados son superlativo