WARNING:
JavaScript is turned OFF. None of the links on this concept map will
work until it is reactivated.
If you need help turning JavaScript On, click here.
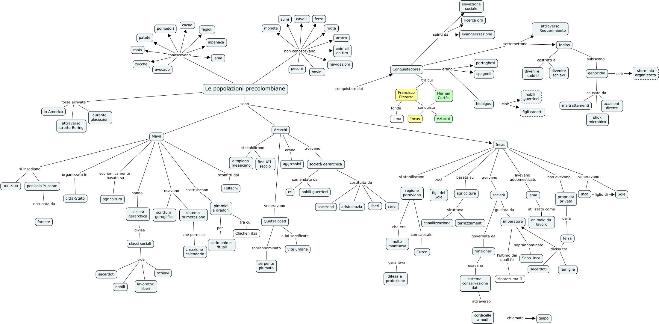
Questa Cmap, creata con IHMC CmapTools, contiene informazioni relative a: le popolazioni precolombiane, terra divisa tra sacerdoti, Le popolazioni precolombiane conoscevano fagioli, Le popolazioni precolombiane conquistate dai Conquistadores, Aztechi si stabilirono fine XII secolo, Conquistadores tra cui Francisco Pizzarro, funzionari usavano sistema conservazione dati, classi sociali cioè schiavi, Incas veneravano Sole, società gerarchica comandata da re, Le popolazioni precolombiane non conoscevano pecore, Maya usavano sistema numerazione, proprietà privata della terra, regione peruviana che era molto montuosa, Maya usavano scrittura geroglifica, società gerarchica costituita da aristocrazia, classi sociali cioè sacerdoti, genocidio causato da shok microbico, Le popolazioni precolombiane conoscevano avocado, Francisco Pizzarro conquista Aztechi, genocidio causato da uccisioni dirette