WARNING:
JavaScript is turned OFF. None of the links on this concept map will
work until it is reactivated.
If you need help turning JavaScript On, click here.
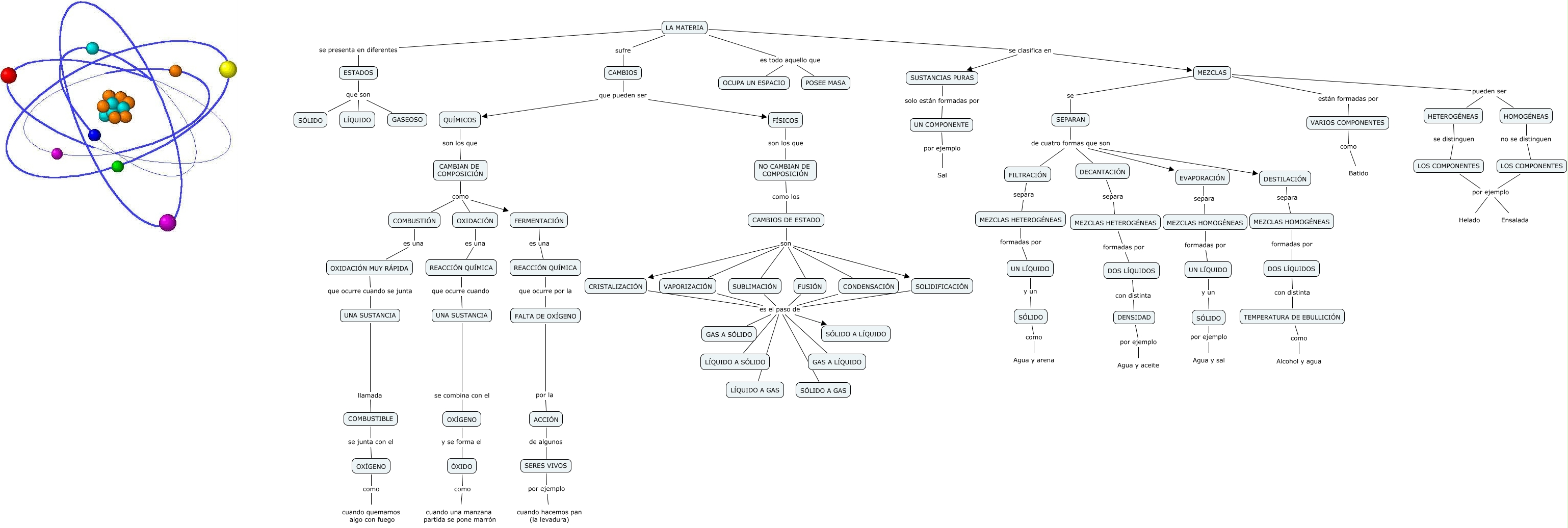
Este Cmap, tiene información relacionada con: LA MATERIA-Lucía M, VARIOS COMPONENTES como Batido, FERMENTACIÓN es una REACCIÓN QUÍMICA, CRISTALIZACIÓN es el paso de GAS A SÓLIDO, CAMBIOS que pueden ser QUÍMICOS, MEZCLAS pueden ser HETEROGÉNEAS, FUSIÓN es el paso de LÍQUIDO A SÓLIDO, SERES VIVOS por ejemplo cuando hacemos pan (la levadura), OXÍGENO como cuando quemamos algo con fuego, MEZCLAS HOMOGÉNEAS formadas por DOS LÍQUIDOS, SUSTANCIAS PURAS solo están formadas por UN COMPONENTE, DENSIDAD por ejemplo Agua y aceite, FILTRACIÓN separa MEZCLAS HETEROGÉNEAS, CAMBIOS DE ESTADO son CRISTALIZACIÓN, UNA SUSTANCIA se combina con el OXÍGENO, SUBLIMACIÓN es el paso de GAS A SÓLIDO, FUSIÓN es el paso de SÓLIDO A GAS, REACCIÓN QUÍMICA que ocurre cuando UNA SUSTANCIA, CAMBIOS que pueden ser FÍSICOS, TEMPERATURA DE EBULLICIÓN como Alcohol y agua, SEPARAN de cuatro formas que son DESTILACIÓN