WARNING:
JavaScript is turned OFF. None of the links on this concept map will
work until it is reactivated.
If you need help turning JavaScript On, click here.
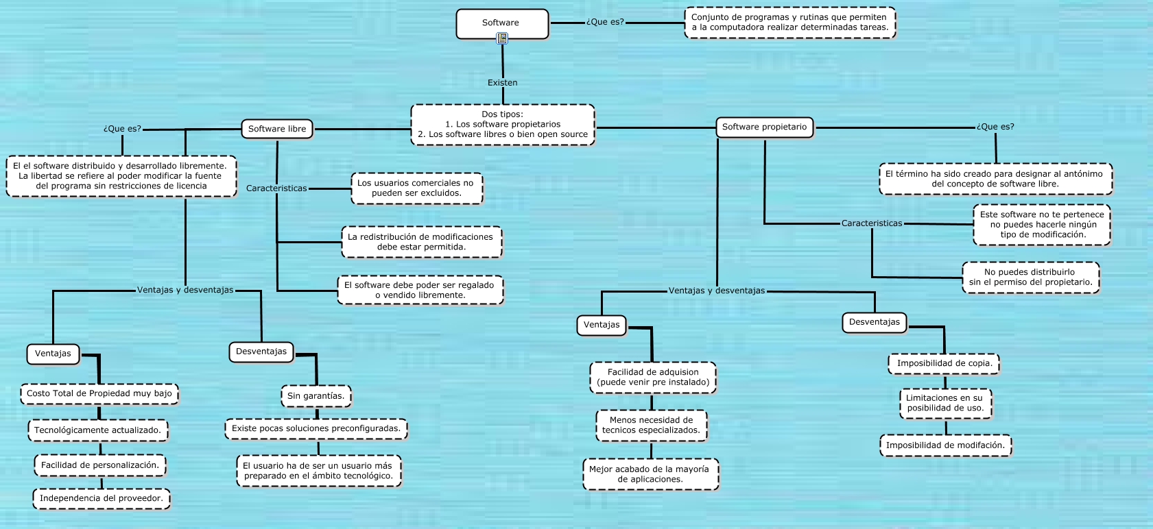
Este Cmap, tiene información relacionada con: Software Licencias, Desventajas ???? Sin garantías., Software ¿Que es? Conjunto de programas y rutinas que permiten a la computadora realizar determinadas tareas., Ventajas ???? Independencia del proveedor., Software propietario Caracteristicas Este software no te pertenece no puedes hacerle ningún tipo de modificación., Software libre Ventajas y desventajas Desventajas, Desventajas ???? Imposibilidad de modifación., Ventajas ???? Tecnológicamente actualizado., Desventajas ???? Limitaciones en su posibilidad de uso., Desventajas ???? Imposibilidad de copia., Software propietario Ventajas y desventajas Ventajas, Desventajas ???? El usuario ha de ser un usuario más preparado en el ámbito tecnológico., Software Existen Dos tipos: 1. Los software propietarios 2. Los software libres o bien open source, Dos tipos: 1. Los software propietarios 2. Los software libres o bien open source ???? Software libre, Software propietario ¿Que es? El término ha sido creado para designar al antónimo del concepto de software libre., Software libre Caracteristicas La redistribución de modificaciones debe estar permitida., Software propietario Ventajas y desventajas Desventajas, Ventajas ???? Mejor acabado de la mayoría de aplicaciones., Software propietario Caracteristicas No puedes distribuirlo sin el permiso del propietario., Dos tipos: 1. Los software propietarios 2. Los software libres o bien open source ???? Software propietario, Desventajas ???? Existe pocas soluciones preconfiguradas.