WARNING:
JavaScript is turned OFF. None of the links on this concept map will
work until it is reactivated.
If you need help turning JavaScript On, click here.
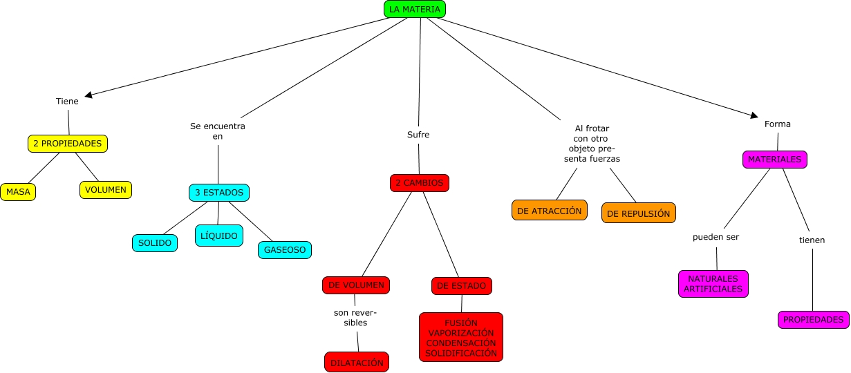
Este Cmap, tiene información relacionada con: LA MATERIA-Rodrigo y Daniel.B, Al frotar con otro objeto pre- senta fuerzas ???? DE REPULSIÓN, Forma ???? MATERIALES, pueden ser ???? NATURALES ARTIFICIALES, Tiene ???? 2 PROPIEDADES, Se encuentra en ???? 3 ESTADOS, 3 ESTADOS ???? LÍQUIDO, MATERIALES ???? pueden ser, 2 CAMBIOS ???? DE ESTADO, LA MATERIA ???? Sufre, 2 CAMBIOS ???? DE VOLUMEN, LA MATERIA ???? Al frotar con otro objeto pre- senta fuerzas, tienen ???? PROPIEDADES, LA MATERIA ???? Tiene, 3 ESTADOS ???? SOLIDO, DE ESTADO ???? FUSIÓN VAPORIZACIÓN CONDENSACIÓN SOLIDIFICACIÓN, Al frotar con otro objeto pre- senta fuerzas ???? DE ATRACCIÓN, 2 PROPIEDADES ???? VOLUMEN, 3 ESTADOS ???? GASEOSO, MATERIALES ???? tienen, son rever- sibles ???? DILATACIÓN