WARNING:
JavaScript is turned OFF. None of the links on this concept map will
work until it is reactivated.
If you need help turning JavaScript On, click here.
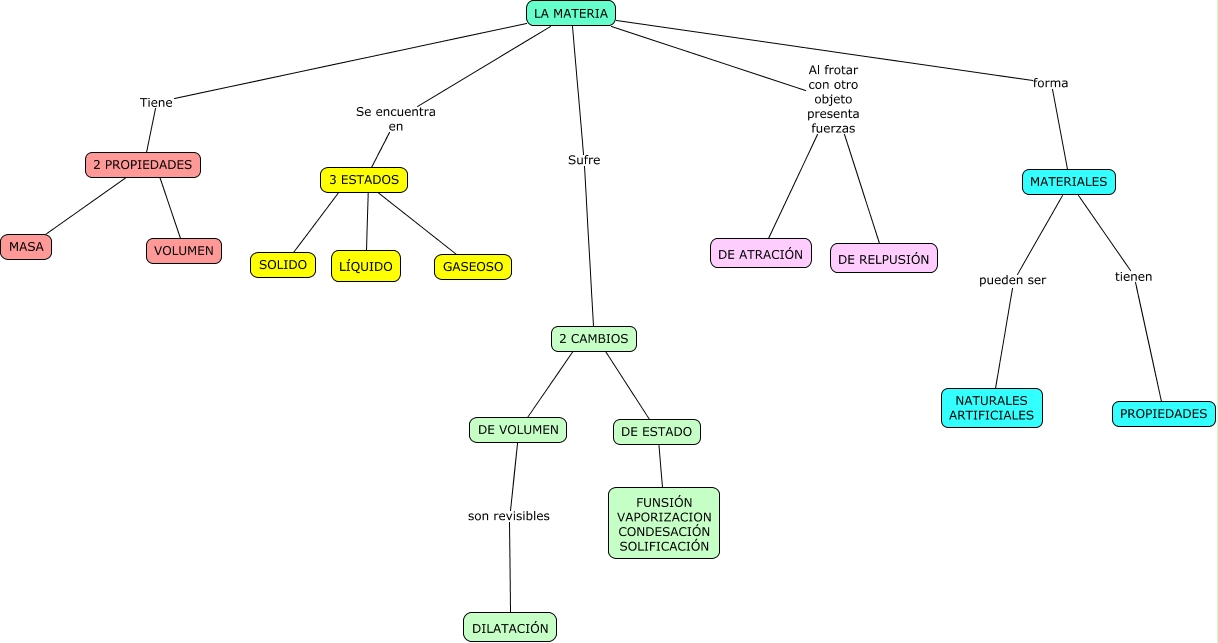
Este Cmap, tiene información relacionada con: LA MATERIA-Génesis y Alejandra, LA MATERIA Sufre 2 CAMBIOS, DE ESTADO ???? FUNSIÓN VAPORIZACION CONDESACIÓN SOLIFICACIÓN, LA MATERIA forma MATERIALES, 3 ESTADOS ???? LÍQUIDO, LA MATERIA Al frotar con otro objeto presenta fuerzas DE RELPUSIÓN, 3 ESTADOS ???? SOLIDO, MATERIALES tienen PROPIEDADES, 3 ESTADOS ???? GASEOSO, MATERIALES pueden ser NATURALES ARTIFICIALES, 2 CAMBIOS ???? DE ESTADO, LA MATERIA Se encuentra en 3 ESTADOS, 2 CAMBIOS ???? DE VOLUMEN, DE VOLUMEN son revisibles DILATACIÓN, 2 PROPIEDADES ???? MASA, 2 PROPIEDADES ???? VOLUMEN, LA MATERIA Tiene 2 PROPIEDADES, LA MATERIA Al frotar con otro objeto presenta fuerzas DE ATRACIÓN