WARNING:
JavaScript is turned OFF. None of the links on this concept map will
work until it is reactivated.
If you need help turning JavaScript On, click here.
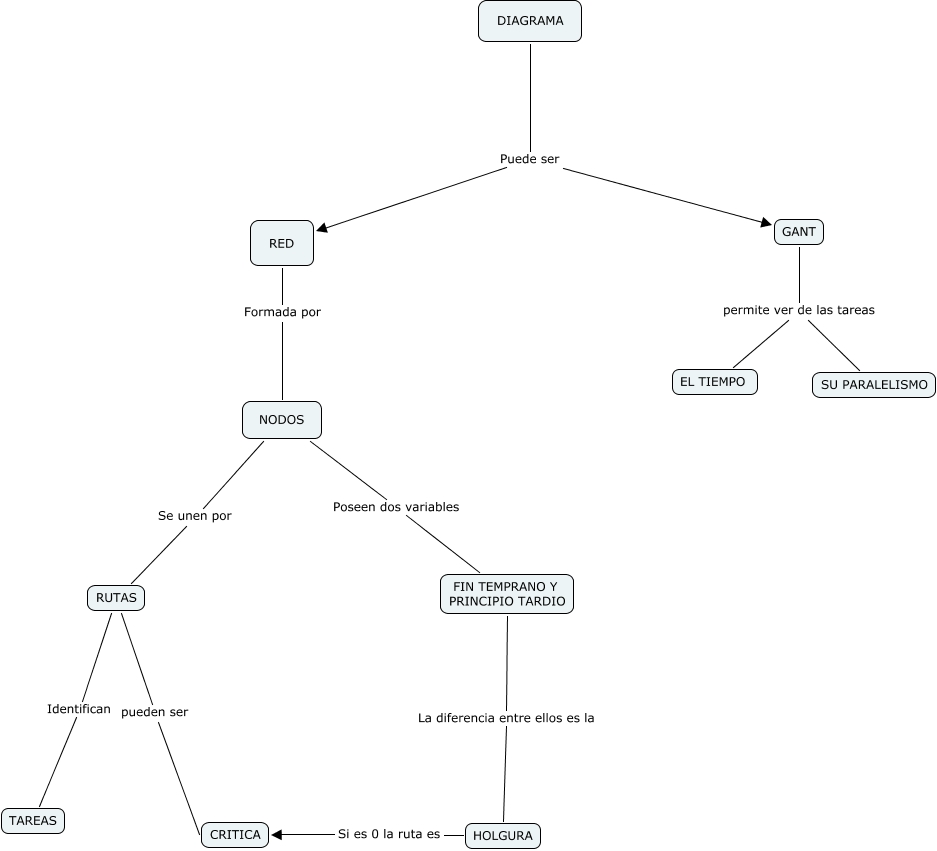
This Concept Map, created with IHMC CmapTools, has information related to: Ejercicio_1, NODOS Poseen dos variables FIN TEMPRANO Y PRINCIPIO TARDIO, DIAGRAMA Puede ser GANT, HOLGURA Si es 0 la ruta es CRITICA, NODOS Se unen por RUTAS, FIN TEMPRANO Y PRINCIPIO TARDIO La diferencia entre ellos es la HOLGURA, RUTAS pueden ser CRITICA, RED Formada por NODOS, DIAGRAMA Puede ser RED, GANT permite ver de las tareas EL TIEMPO, RUTAS Identifican TAREAS, GANT permite ver de las tareas SU PARALELISMO