WARNING:
JavaScript is turned OFF. None of the links on this concept map will
work until it is reactivated.
If you need help turning JavaScript On, click here.
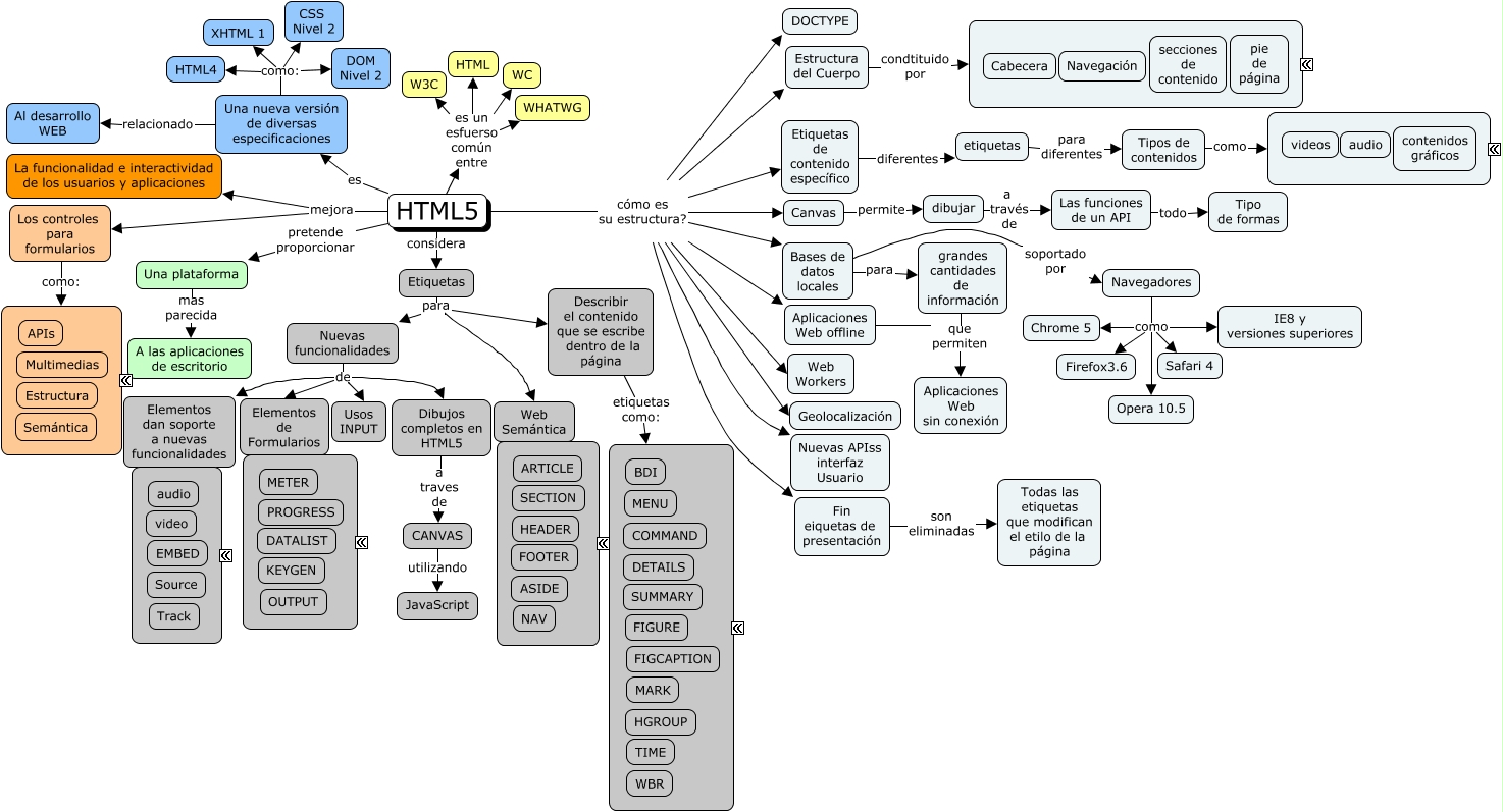
Este Cmap, tiene información relacionada con: Aspectos fundamentales de HTML5, HTML5 cómo es su estructura? Aplicaciones Web offline, Estructura del Cuerpo condtituido por ????, Una nueva versión de diversas especificaciones como: XHTML 1, Nuevas funcionalidades de Elementos dan soporte a nuevas funcionalidades, Aplicaciones Web offline que permiten Aplicaciones Web sin conexión, HTML5 es un esfuerso común entre W3C, Una nueva versión de diversas especificaciones relacionado Al desarrollo WEB, CANVAS utilizando JavaScript, Navegadores como IE8 y versiones superiores, HTML5 es un esfuerso común entre HTML, HTML5 es un esfuerso común entre WC, HTML5 cómo es su estructura? Estructura del Cuerpo, Los controles para formularios como: ????, Describir el contenido que se escribe dentro de la página etiquetas como: ????, Una plataforma mas parecida A las aplicaciones de escritorio, HTML5 cómo es su estructura? DOCTYPE, Navegadores como Chrome 5, HTML5 cómo es su estructura? Fin eiquetas de presentación, etiquetas para diferentes Tipos de contenidos, Bases de datos locales para grandes cantidades de información