WARNING:
JavaScript is turned OFF. None of the links on this concept map will
work until it is reactivated.
If you need help turning JavaScript On, click here.
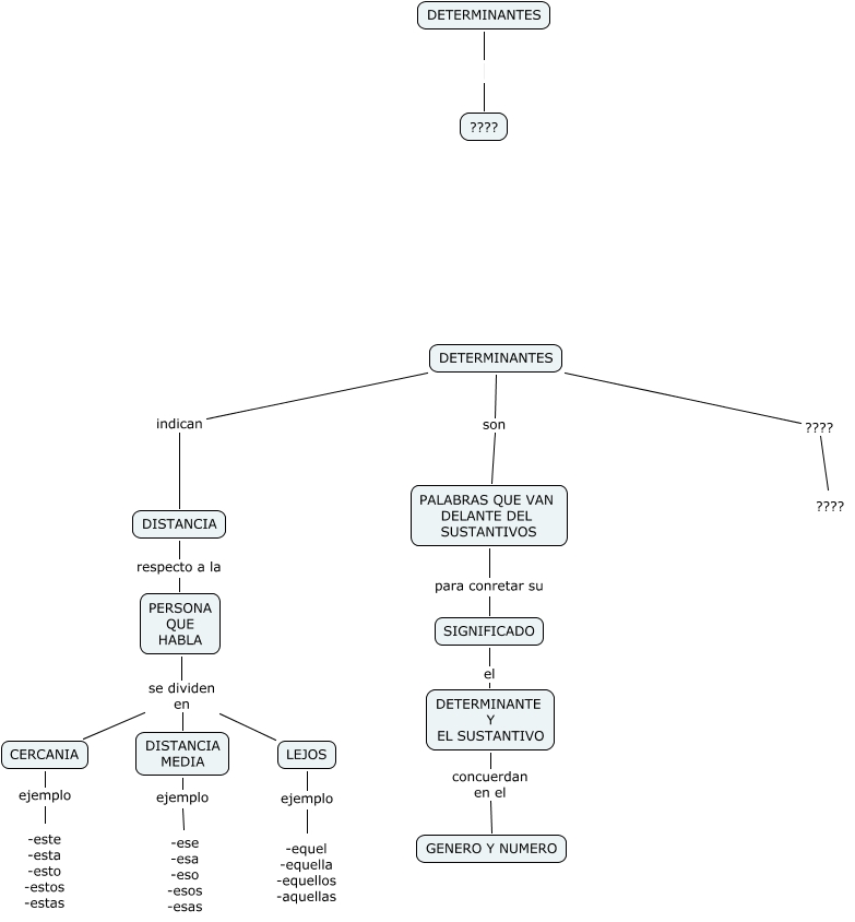
Este Cmap, tiene información relacionada con: Determinantes María y Libana, SIGNIFICADO el DETERMINANTE Y EL SUSTANTIVO, DISTANCIA MEDIA ejemplo -ese -esa -eso -esos -esas, DETERMINANTE Y EL SUSTANTIVO concuerdan en el GENERO Y NUMERO, PERSONA QUE HABLA se dividen en LEJOS, DETERMINANTES ????, DETERMINANTES son PALABRAS QUE VAN DELANTE DEL SUSTANTIVOS, DETERMINANTES indican DISTANCIA, PERSONA QUE HABLA se dividen en CERCANIA, PALABRAS QUE VAN DELANTE DEL SUSTANTIVOS para conretar su SIGNIFICADO, DISTANCIA respecto a la PERSONA QUE HABLA, PERSONA QUE HABLA se dividen en DISTANCIA MEDIA, DETERMINANTES ???? ????, LEJOS ejemplo -equel -equella -equellos -aquellas, CERCANIA ejemplo -este -esta -esto -estos -estas