WARNING:
JavaScript is turned OFF. None of the links on this concept map will
work until it is reactivated.
If you need help turning JavaScript On, click here.
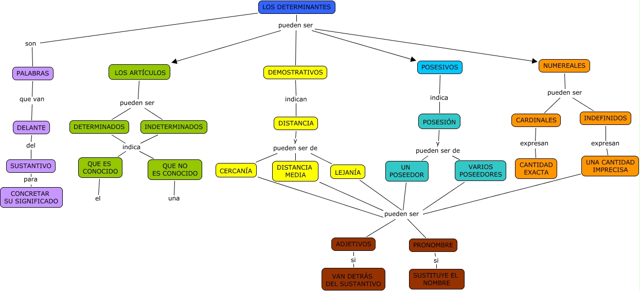
Este Cmap, tiene información relacionada con: LOS DETERMINANTES-Carlos y Fernando, LOS ARTÍCULOS pueden ser DETERMINADOS, LOS ARTÍCULOS pueden ser INDETERMINADOS, PRONOMBRE si SUSTITUYE EL NOMBRE, UN POSEEDOR pueden ser ADJETIVOS, DISTANCIA MEDIA pueden ser ADJETIVOS, DISTANCIA y pueden ser de DISTANCIA MEDIA, LOS DETERMINANTES pueden ser LOS ARTÍCULOS, UN POSEEDOR pueden ser PRONOMBRE, NUMEREALES pueden ser INDEFINIDOS, DISTANCIA y pueden ser de CERCANÍA, LOS DETERMINANTES pueden ser POSESIVOS, UNA CANTIDAD IMPRECISA pueden ser ADJETIVOS, INDETERMINADOS indica QUE ES CONOCIDO, QUE NO ES CONOCIDO una, SUSTANTIVO para CONCRETAR SU SIGNIFICADO, DETERMINADOS indica QUE NO ES CONOCIDO, INDEFINIDOS expresan UNA CANTIDAD IMPRECISA, DEMOSTRATIVOS indican DISTANCIA, INDETERMINADOS indica QUE NO ES CONOCIDO, DETERMINADOS indica QUE ES CONOCIDO