WARNING:
JavaScript is turned OFF. None of the links on this concept map will
work until it is reactivated.
If you need help turning JavaScript On, click here.
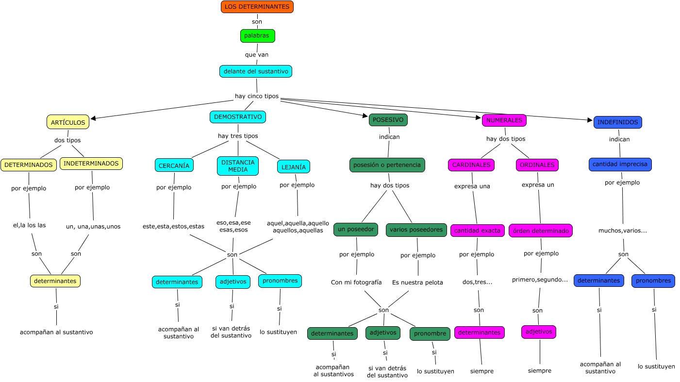
Este Cmap, tiene información relacionada con: LOS DETERMINANTES (David y Antonio), determinantes ???? siempre, muchos,varios... son determinantes, Es nuestra pelota son pronombre, muchos,varios... son pronombres, Es nuestra pelota son determinantes, eso,esa,ese esas,esos son pronombres, INDETERMINADOS por ejemplo un, una,unas,unos, Con mi fotografía son determinantes, eso,esa,ese esas,esos son determinantes, determinantes si acompañan al sustantivos, varios poseedores por ejemplo Es nuestra pelota, DEMOSTRATIVO hay tres tipos DISTANCIA MEDIA, LOS DETERMINANTES son palabras, delante del sustantivo hay cinco tipos NUMERALES, este,esta,estos,estas son pronombres, DEMOSTRATIVO hay tres tipos CERCANÍA, pronombre si lo sustituyen, dos,tres... son determinantes, ARTÍCULOS dos tipos INDETERMINADOS, INDEFINIDOS indican cantidad imprecisa