WARNING:
JavaScript is turned OFF. None of the links on this concept map will
work until it is reactivated.
If you need help turning JavaScript On, click here.
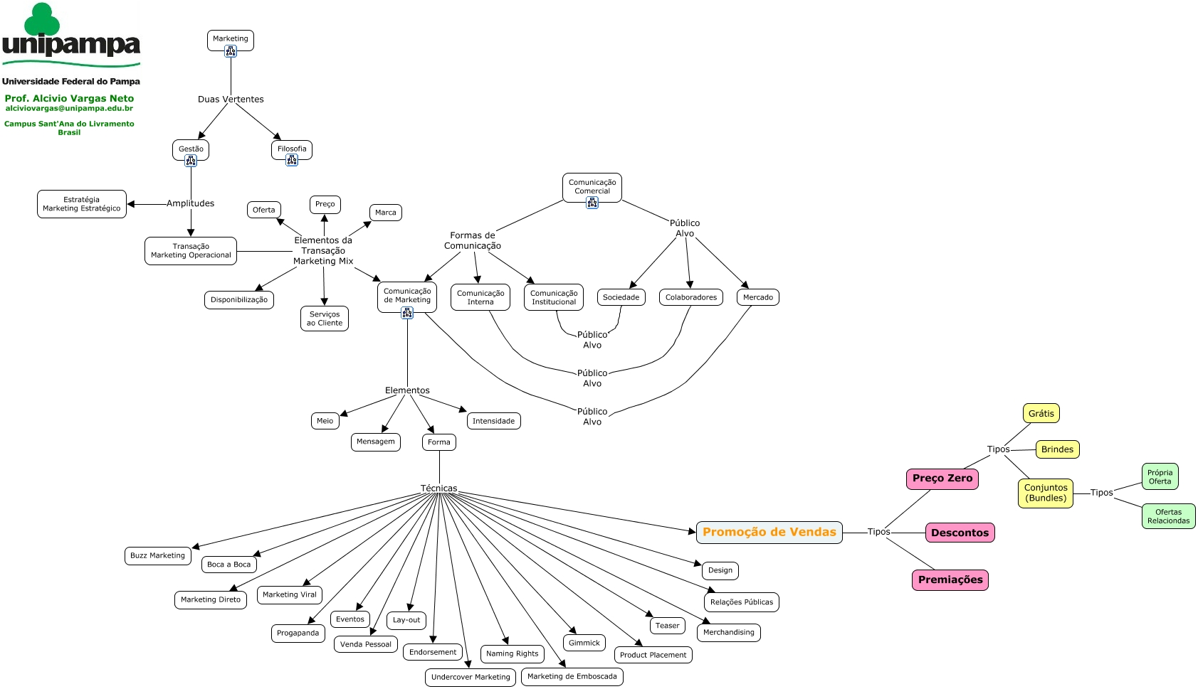
Esse mapa conceitual, produzido no IHMC CmapTools, tem a informação relacionada a: marketing-gestao-comunicacao-Promocaodevendas, Preço Zero Tipos Grátis, Promoção de Vendas Tipos Premiações, Comunicação de Marketing Elementos Forma, Transação Marketing Operacional Elementos da Transação Marketing Mix Comunicação de Marketing, Forma Técnicas Eventos, Forma Técnicas Design, Gestão Amplitudes Transação Marketing Operacional, Promoção de Vendas Tipos Descontos, Forma Técnicas Venda Pessoal, Forma Técnicas Marketing Viral, Promoção de Vendas Tipos Preço Zero, Comunicação Comercial Formas de Comunicação Comunicação de Marketing, Marketing Duas Vertentes Gestão, Forma Técnicas Lay-out, Forma Técnicas Undercover Marketing, Forma Técnicas Merchandising, Forma Técnicas Relações Públicas, Forma Técnicas Endorsement, Comunicação de Marketing Público Alvo Mercado, Comunicação Comercial Público Alvo Colaboradores