IHMC Public Cmaps (3)

        Users (create your own folder...)
            1E Vaz 16-17
            Cescon Daniel

                religione
                storia
                126B...Ma sopratutto contadini Cescon-Camatta.cmap
                137-I feudi si moltiplicano Benomar-Cescon.cmap
                138A L'investitura dei Vassalli.cmap
                140-141 Il castello Benomar- Cescon.cmap
                157 B i cavalli al posto die buoi Cescon-Camatta.cmap
                p_85 Con la croce e con la spada Hadzic Cescon.cmap
                p_89A Una moneta unica per l'Europa Hadzic Cescon.cmap
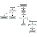
                p._84 Carlo Magno, signore d' Europa Hadzic Cescon.cmap
                p.88A Nasce il sacro romano impero Hadzic Cescon.cmap
                p88B Il governo dell' Impero Hadzic Selimi.cmap
                SINTESI Carlo Magno Castagner-Cescon a casa.cmap
                SINTESI Carlo Magno Esercizio Cescon Cadamuro.cmap
                SINTESI Carlo Magno Hadzic Cescon.cmap
                Sintesi la società mediovale Hadzic Cescon.cmap
                Sintesi Romani Germani Cadamuro Cescon.cmap
                Sintesi signori Benomar-Cescon rifatta da Yousri.cmap