WARNING:
JavaScript is turned OFF. None of the links on this concept map will
work until it is reactivated.
If you need help turning JavaScript On, click here.
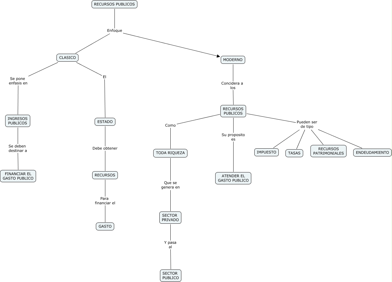
This Concept Map, created with IHMC CmapTools, has information related to: RECURSO PUBLICO 2, INGRESOS PUBLICOS Se deben destinar a FINANCIAR EL GASTO PUBLICO, RECURSOS PUBLICOS Pueden ser de tipo TASAS, RECURSOS Para financiar el GASTO, ESTADO Debe obtener RECURSOS, RECURSOS PUBLICOS Su proposito es ATENDER EL GASTO PUBLICO, CLASICO Se pone enfasis en INGRESOS PUBLICOS, RECURSOS PUBLICOS Pueden ser de tipo IMPUESTO, RECURSOS PUBLICOS Enfoque CLASICO, CLASICO El ESTADO, SECTOR PRIVADO Y pasa al SECTOR PUBLICO, RECURSOS PUBLICOS Pueden ser de tipo RECURSOS PATRIMONIALES, RECURSOS PUBLICOS Como TODA RIQUEZA, TODA RIQUEZA Que se genera en SECTOR PRIVADO, RECURSOS PUBLICOS Enfoque MODERNO, RECURSOS PUBLICOS Pueden ser de tipo ENDEUDAMIENTO, MODERNO Concidera a los RECURSOS PUBLICOS