WARNING:
JavaScript is turned OFF. None of the links on this concept map will
work until it is reactivated.
If you need help turning JavaScript On, click here.
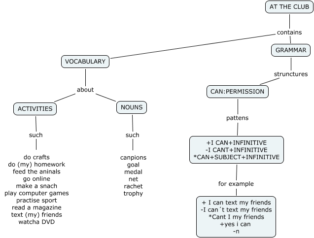
Este Cmap, tiene información relacionada con: AT THE CLUB( libana), AT THE CLUB contains VOCABULARY, AT THE CLUB contains GRAMMAR, VOCABULARY about ACTIVITIES, NOUNS such canpions goal medal net rachet trophy, VOCABULARY about NOUNS, CAN:PERMISSION pattens +I CAN+INFINITIVE -I CANT+INFINITIVE *CAN+SUBJECT+INFINITIVE, ACTIVITIES such do crafts do (my) homework feed the aninals go online make a snach play computer games practise sport read a magazine text (my) friends watcha DVD, +I CAN+INFINITIVE -I CANT+INFINITIVE *CAN+SUBJECT+INFINITIVE for example + I can text my friends -I can´t text my friends *Cant I my friends +yes i can -n, GRAMMAR strunctures CAN:PERMISSION