WARNING:
JavaScript is turned OFF. None of the links on this concept map will
work until it is reactivated.
If you need help turning JavaScript On, click here.
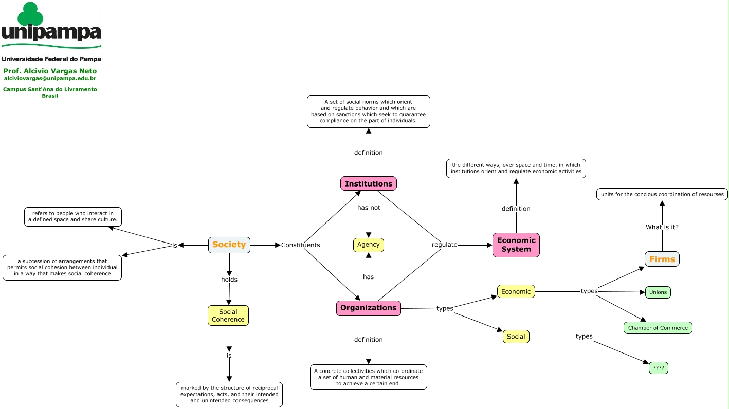
Esse mapa conceitual, produzido no IHMC CmapTools, tem a informação relacionada a: Theory of the Firm, Organizations definition A concrete collectivities which co-ordinate a set of human and material resources to achieve a certain end, Society is a succession of arrangements that permits social cohesion between individual in a way that makes social coherence, Organizations types Economic, Society Constituents Institutions, Organizations has Agency, Social Coherence is marked by the structure of reciprocal expectations, acts, and their intended and unintended consequences, Firms What is it? units for the concious coordination of resourses, Institutions regulate Organizations, Organizations types Social, Institutions has not Agency, Economic types Unions, Society is refers to people who interact in a defined space and share culture., Society holds Social Coherence, Society Constituents Organizations, Institutions regulate Economic System, Economic types Chamber of Commerce, Institutions definition A set of social norms which orient and regulate behavior and which are based on sanctions which seek to guarantee compliance on the part of individuals., Economic types Firms, Social types ????, Economic System definition the different ways, over space and time, in which institutions orient and regulate economic activities