WARNING:
JavaScript is turned OFF. None of the links on this concept map will
work until it is reactivated.
If you need help turning JavaScript On, click here.
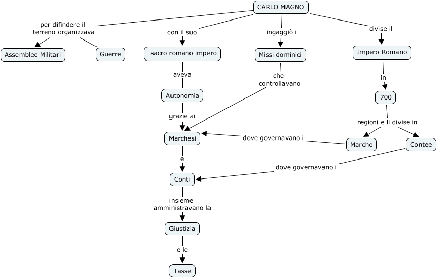
Questa Cmap, creata con IHMC CmapTools, contiene informazioni relative a: p 88b Il Governo dell'Impero, 700 regioni e li divise in Contee, CARLO MAGNO ingaggiò i Missi dominici, Conti insieme amministravano la Giustizia, sacro romano impero aveva Autonomia, 700 regioni e li divise in Marche, CARLO MAGNO per difindere il terreno organizzava Guerre, Contee dove governavano i Conti, CARLO MAGNO divise il Impero Romano, CARLO MAGNO con il suo sacro romano impero, CARLO MAGNO per difindere il terreno organizzava Assemblee Militari, Giustizia e le Tasse, Autonomia grazie ai Marchesi, Marche dove governavano i Marchesi, Marchesi e Conti, Missi dominici che controllavano Marchesi, Impero Romano in 700