WARNING:
JavaScript is turned OFF. None of the links on this concept map will
work until it is reactivated.
If you need help turning JavaScript On, click here.
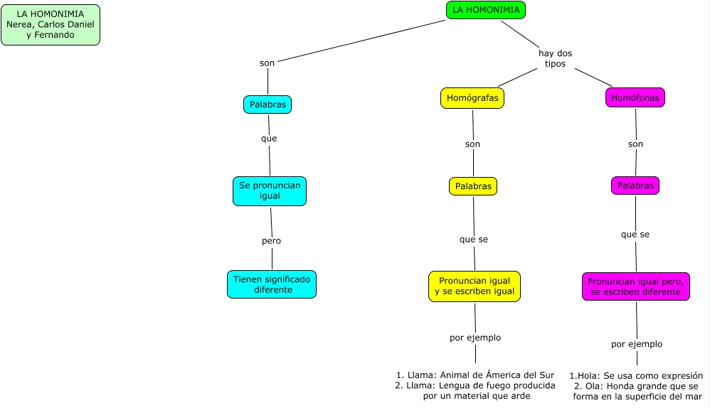
Este Cmap, tiene información relacionada con: LA HOMONIMIA- Nerea, Carlos Daniel y Fernando, Homófonas son Palabras, Pronuncian igual y se escriben igual por ejemplo 1. Llama: Animal de Ámerica del Sur 2. Llama: Lengua de fuego producida por un material que arde, Se pronuncian igual pero Tienen significado diferente, Pronuncian igual pero, se escriben diferente por ejemplo 1.Hola: Se usa como expresión 2. Ola: Honda grande que se forma en la superficie del mar, Palabras que Se pronuncian igual, LA HOMONIMIA son Palabras, LA HOMONIMIA hay dos tipos Homófonas, Palabras que se Pronuncian igual pero, se escriben diferente, Palabras que se Pronuncian igual y se escriben igual, LA HOMONIMIA hay dos tipos Homógrafas, Homógrafas son Palabras