WARNING:
JavaScript is turned OFF. None of the links on this concept map will
work until it is reactivated.
If you need help turning JavaScript On, click here.
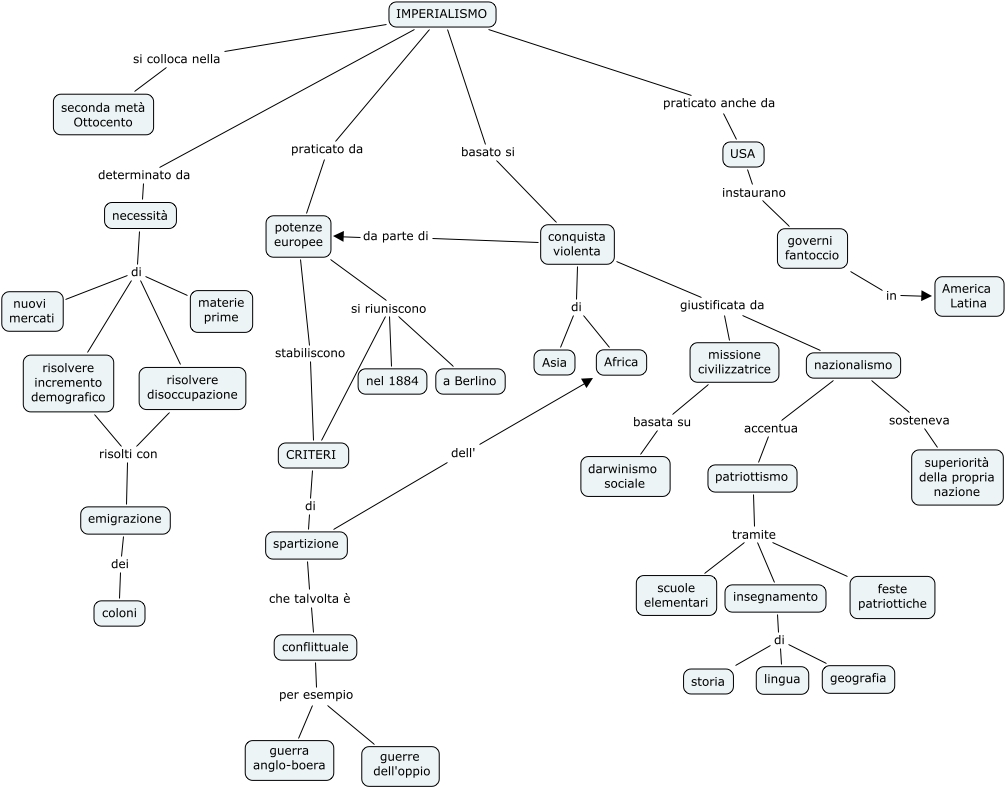
Questa Cmap, creata con IHMC CmapTools, contiene informazioni relative a: IMPERIALISMO, potenze europee si riuniscono CRITERI, patriottismo tramite feste patriottiche, CRITERI di spartizione, IMPERIALISMO si colloca nella seconda metà Ottocento, conquista violenta da parte di potenze europee, IMPERIALISMO determinato da necessità, insegnamento di storia, conquista violenta giustificata da missione civilizzatrice, necessità di nuovi mercati, necessità di materie prime, risolvere incremento demografico risolti con emigrazione, missione civilizzatrice basata su darwinismo sociale, necessità di risolvere disoccupazione, emigrazione dei coloni, spartizione che talvolta è conflittuale, nazionalismo accentua patriottismo, USA instaurano governi fantoccio, insegnamento di lingua, conflittuale per esempio guerre dell'oppio, necessità di risolvere incremento demografico