WARNING:
JavaScript is turned OFF. None of the links on this concept map will
work until it is reactivated.
If you need help turning JavaScript On, click here.
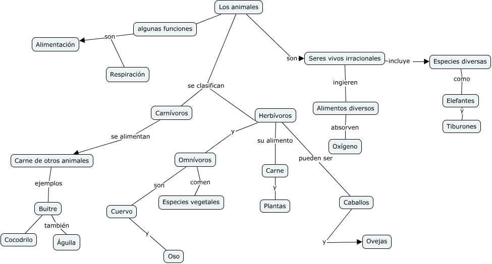
Este Cmap, tiene información relacionada con: Práctica 1 Mapa Conceptual ABatista, Buitre Cocodrilo, Carne de otros animales ejemplos Buitre, algunas funciones son Respiración, Los animales ???? algunas funciones, algunas funciones son Alimentación, Elefantes y Tiburones, Los animales se clasifican Herbívoros, Omnívoros son Cuervo, Los animales se clasifican Carnívoros, Caballos y Ovejas, Herbívoros y Omnívoros, Herbívoros su alimento Carne, Buitre también Águila, Seres vivos irracionales ingieren Alimentos diversos, Carnívoros se alimentan Carne de otros animales, Alimentos diversos absorven Oxígeno, Carne y Plantas, Los animales son Seres vivos irracionales, Cuervo y Oso, Omnívoros comen Especies vegetales