WARNING:
JavaScript is turned OFF. None of the links on this concept map will
work until it is reactivated.
If you need help turning JavaScript On, click here.
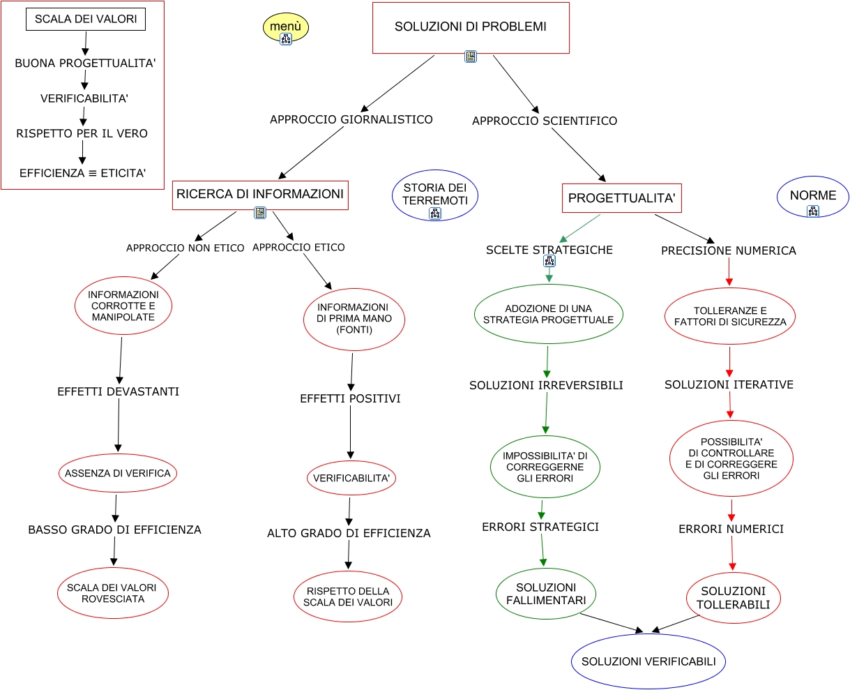
Questa Cmap, creata con IHMC CmapTools, contiene informazioni relative a: INTRODUZIONE, RICERCA DI INFORMAZIONI APPROCCIO ETICO INFORMAZIONI DI PRIMA MANO (FONTI), SOLUZIONI TOLLERABILI SOLUZIONI VERIFICABILI, SCALA DEI VALORI BUONA PROGETTUALITA' VERIFICABILITA', INFORMAZIONI DI PRIMA MANO (FONTI) EFFETTI POSITIVI VERIFICABILITA', POSSIBILITA' DI CONTROLLARE E DI CORREGGERE GLI ERRORI ERRORI NUMERICI SOLUZIONI TOLLERABILI, PROGETTUALITA' SCELTE STRATEGICHE ADOZIONE DI UNA STRATEGIA PROGETTUALE, ASSENZA DI VERIFICA BASSO GRADO DI EFFICIENZA SCALA DEI VALORI ROVESCIATA, VERIFICABILITA' ALTO GRADO DI EFFICIENZA RISPETTO DELLA SCALA DEI VALORI, IMPOSSIBILITA' DI CORREGGERNE GLI ERRORI ERRORI STRATEGICI SOLUZIONI FALLIMENTARI, SOLUZIONI DI PROBLEMI APPROCCIO SCIENTIFICO PROGETTUALITA', RICERCA DI INFORMAZIONI APPROCCIO NON ETICO INFORMAZIONI CORROTTE E MANIPOLATE, VERIFICABILITA' RISPETTO PER IL VERO EFFICIENZA ≡ ETICITA', SOLUZIONI FALLIMENTARI SOLUZIONI VERIFICABILI, SOLUZIONI DI PROBLEMI APPROCCIO GIORNALISTICO RICERCA DI INFORMAZIONI, INFORMAZIONI CORROTTE E MANIPOLATE EFFETTI DEVASTANTI ASSENZA DI VERIFICA, TOLLERANZE E FATTORI DI SICUREZZA SOLUZIONI ITERATIVE POSSIBILITA' DI CONTROLLARE E DI CORREGGERE GLI ERRORI, ADOZIONE DI UNA STRATEGIA PROGETTUALE SOLUZIONI IRREVERSIBILI IMPOSSIBILITA' DI CORREGGERNE GLI ERRORI, PROGETTUALITA' PRECISIONE NUMERICA TOLLERANZE E FATTORI DI SICUREZZA