WARNING:
JavaScript is turned OFF. None of the links on this concept map will
work until it is reactivated.
If you need help turning JavaScript On, click here.
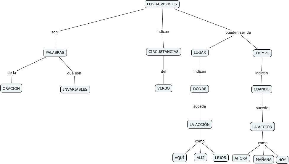
Este Cmap, tiene información relacionada con: LOS ADVERBIOS-Fernando, TIEMPO indican CUANDO, LA ACCIÓN como HOY, DONDE sucede LA ACCIÓN, LOS ADVERBIOS son PALABRAS, LA ACCIÓN como ALLÍ, PALABRAS de la ORACIÓN, PALABRAS que son INVARIABLES, LOS ADVERBIOS pueden ser de TIEMPO, LA ACCIÓN como AQUÍ, LOS ADVERBIOS indican CIRCUSTANCIAS, LOS ADVERBIOS pueden ser de LUGAR, CUANDO sucede LA ACCIÓN, CIRCUSTANCIAS del VERBO, LA ACCIÓN como LEJOS, LA ACCIÓN como MAÑANA, LUGAR indican DONDE, LA ACCIÓN como AHORA