WARNING:
JavaScript is turned OFF. None of the links on this concept map will
work until it is reactivated.
If you need help turning JavaScript On, click here.
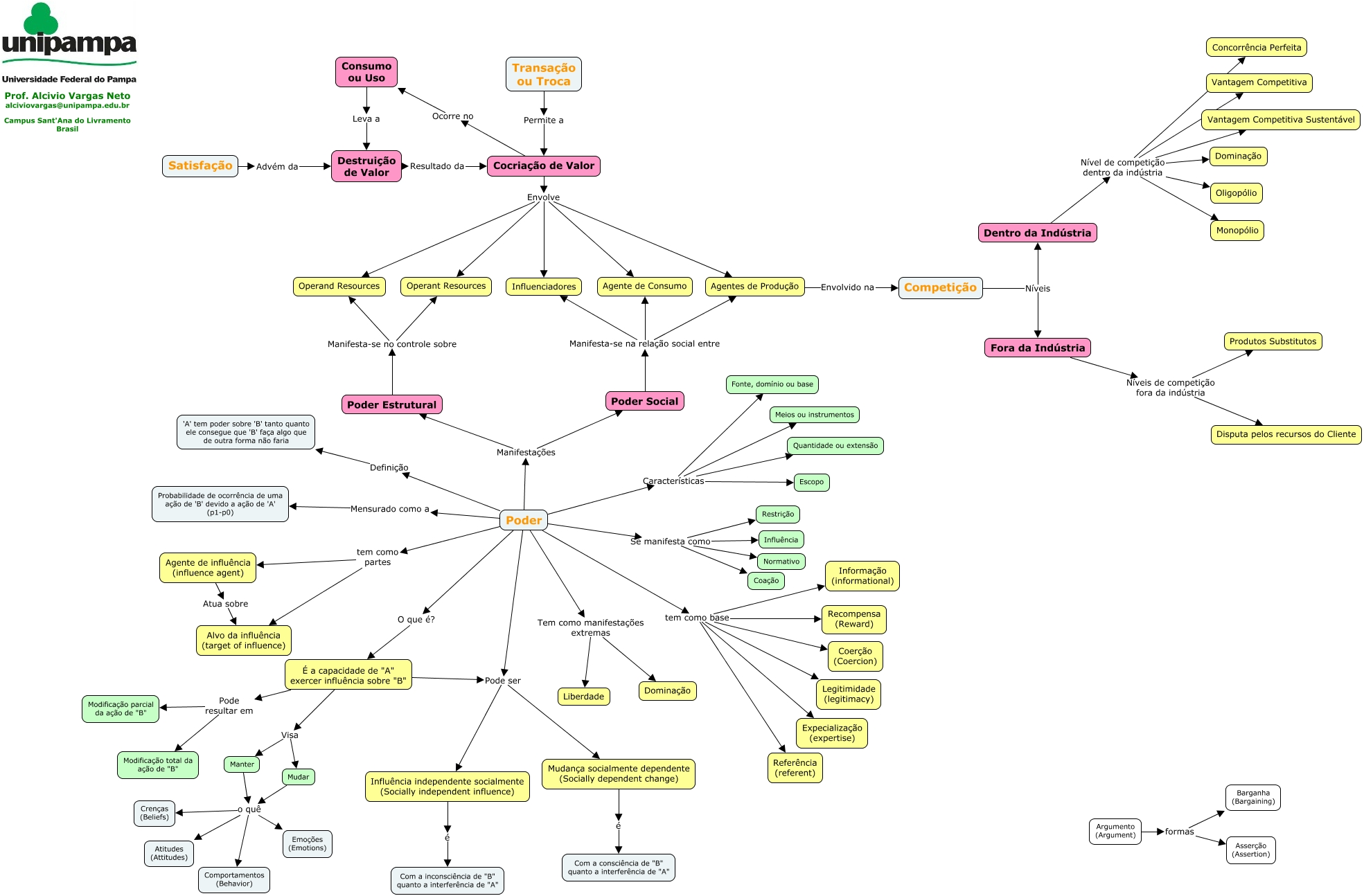
Esse mapa conceitual, produzido no IHMC CmapTools, tem a informação relacionada a: Tese estrutura, Poder Social Manifesta-se na relação social entre Agentes de Produção, Dentro da Indústria Nível de competição dentro da indústria Vantagem Competitiva Sustentável, Fora da Indústria Níveis de competição fora da indústria Produtos Substitutos, Poder tem como base Expecialização (expertise), Poder Pode ser Mudança socialmente dependente (Socially dependent change), Destruição de Valor Resultado da Cocriação de Valor, Poder tem como partes Alvo da influência (target of influence), Poder Manifestações Poder Estrutural, Poder tem como base Recompensa (Reward), É a capacidade de "A" exercer influência sobre "B" Visa Mudar, Mudar o quê Atitudes (Attitudes), Influência independente socialmente (Socially independent influence) é Com a inconsciência de "B" quanto a interferência de "A", Agentes de Produção Envolvido na Competição, Mudar o quê Crenças (Beliefs), Poder Estrutural Manifesta-se no controle sobre Operant Resources, É a capacidade de "A" exercer influência sobre "B" Pode resultar em Modificação total da ação de "B", Poder Social Manifesta-se na relação social entre Agente de Consumo, Manter o quê Comportamentos (Behavior), Poder Características Meios ou instrumentos, Poder Se manifesta como Coação