WARNING:
JavaScript is turned OFF. None of the links on this concept map will
work until it is reactivated.
If you need help turning JavaScript On, click here.
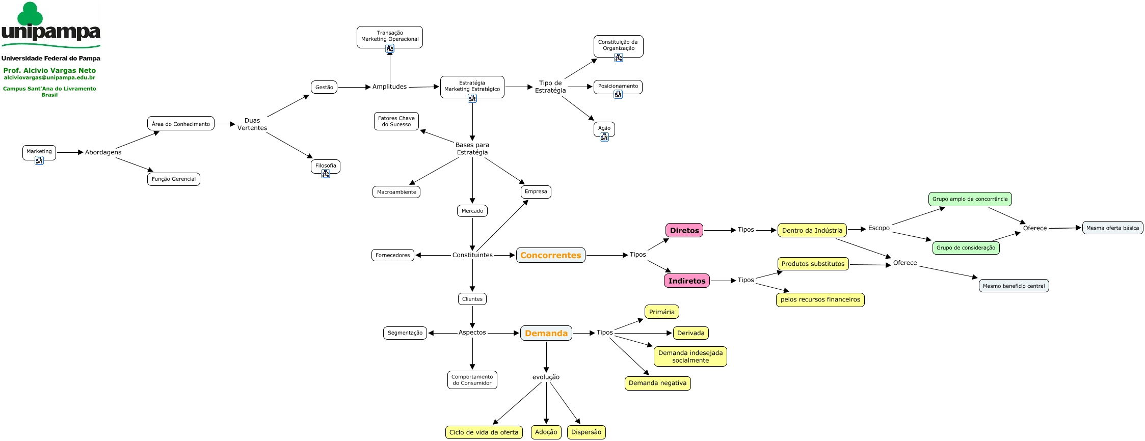
This Concept Map, created with IHMC CmapTools, has information related to: Estrategiaempresarial-demanda, Concorrentes Tipos Indiretos, Mercado Constituintes Fornecedores, Demanda Tipos Demanda negativa, Grupo amplo de concorrência Oferece Mesma oferta básica, Indiretos Tipos pelos recursos financeiros, Estratégia Marketing Estratégico Bases para Estratégia Empresa, Estratégia Marketing Estratégico Tipo de Estratégia Ação, Marketing Abordagens Área do Conhecimento, Gestão Amplitudes Transação Marketing Operacional, Marketing Abordagens Função Gerencial, Estratégia Marketing Estratégico Tipo de Estratégia Posicionamento, Indiretos Tipos Produtos substitutos, Clientes Aspectos Demanda, Demanda evolução Dispersão, Mercado Constituintes Empresa, Estratégia Marketing Estratégico Tipo de Estratégia Constituição da Organização, Dentro da Indústria Oferece Mesmo benefício central, Mercado Constituintes Clientes, Área do Conhecimento Duas Vertentes Filosofia, Clientes Aspectos Segmentação