WARNING:
JavaScript is turned OFF. None of the links on this concept map will
work until it is reactivated.
If you need help turning JavaScript On, click here.
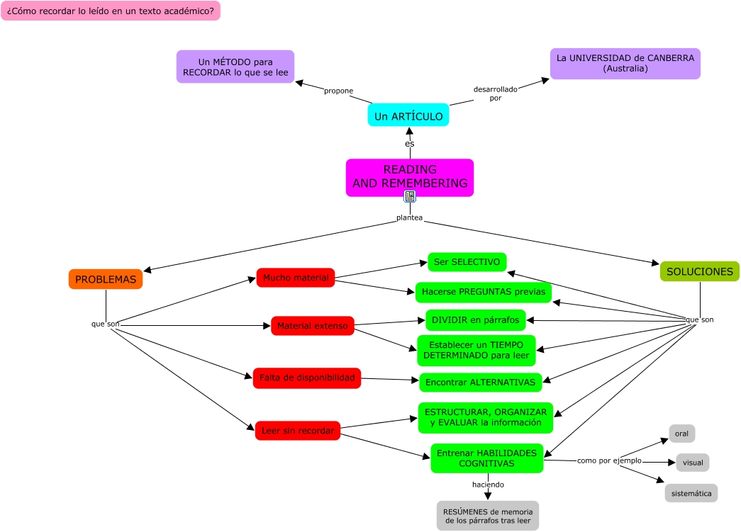
Este Cmap, tiene información relacionada con: Cmap grupal, PROBLEMAS que son Mucho material, SOLUCIONES que son Ser SELECTIVO, Un ARTÍCULO propone Un MÉTODO para RECORDAR lo que se lee, SOLUCIONES que son ESTRUCTURAR, ORGANIZAR y EVALUAR la información, Leer sin recordar ???? Entrenar HABILIDADES COGNITIVAS, Entrenar HABILIDADES COGNITIVAS como por ejemplo visual, Entrenar HABILIDADES COGNITIVAS haciendo RESÚMENES de memoria de los párrafos tras leer, PROBLEMAS que son Falta de disponibilidad, Entrenar HABILIDADES COGNITIVAS como por ejemplo sistemática, Material extenso ???? Establecer un TIEMPO DETERMINADO para leer, SOLUCIONES que son Entrenar HABILIDADES COGNITIVAS, Mucho material ???? Ser SELECTIVO, READING AND REMEMBERING plantea SOLUCIONES, Material extenso ???? DIVIDIR en párrafos, Un ARTÍCULO desarrollado por La UNIVERSIDAD de CANBERRA (Australia), Falta de disponibilidad ???? Encontrar ALTERNATIVAS, Leer sin recordar ???? ESTRUCTURAR, ORGANIZAR y EVALUAR la información, SOLUCIONES que son DIVIDIR en párrafos, PROBLEMAS que son Material extenso, PROBLEMAS que son Leer sin recordar