WARNING:
JavaScript is turned OFF. None of the links on this concept map will
work until it is reactivated.
If you need help turning JavaScript On, click here.
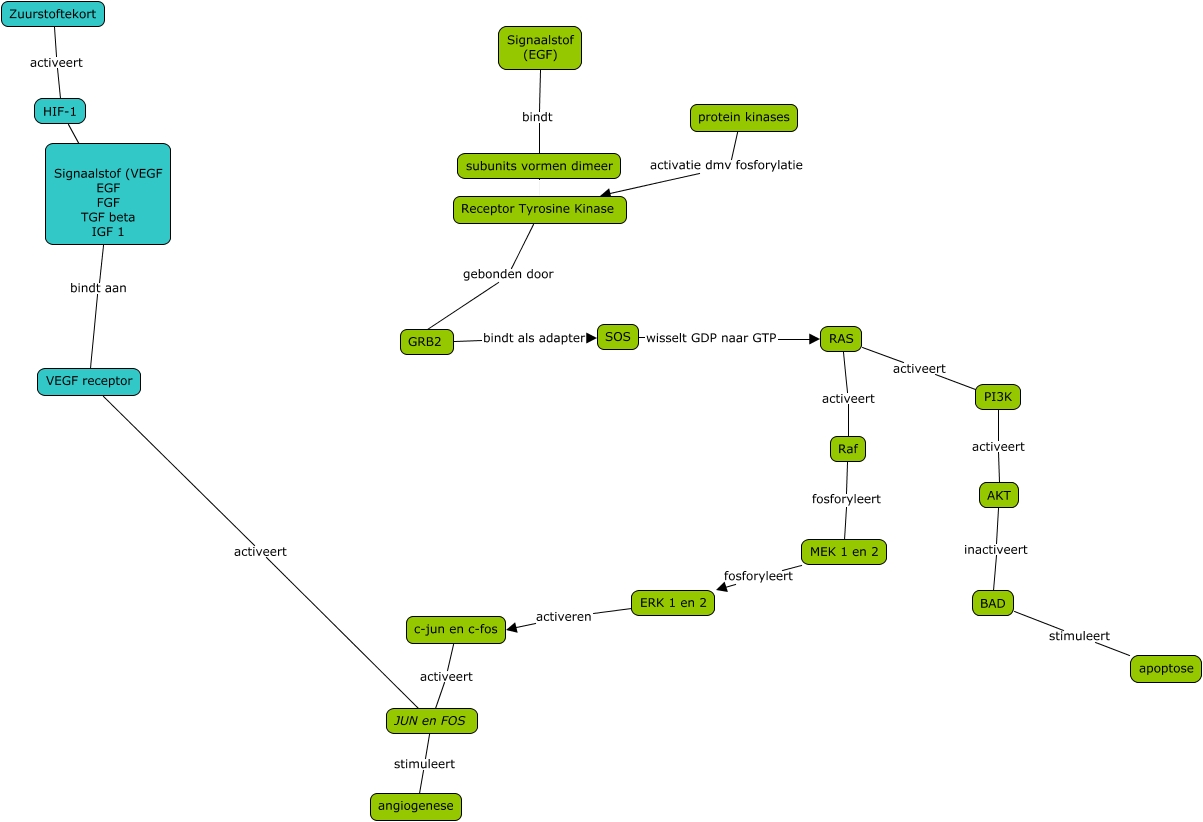
Deze Concept Map heeft informatie gerelateerd aan: Werkgroep 2A, ERK 1 en 2 activeren c-jun en c-fos, VEGF receptor activeert JUN en FOS, HIF-1 activeert Signaalstof (VEGF EGF FGF TGF beta IGF 1, Raf fosforyleert MEK 1 en 2, subunits vormen dimeer Receptor Tyrosine Kinase, GRB2 bindt als adapter SOS, JUN en FOS stimuleert angiogenese, Signaalstof (EGF) bindt subunits vormen dimeer, Signaalstof (VEGF EGF FGF TGF beta IGF 1 bindt aan VEGF receptor, PI3K activeert AKT, Zuurstoftekort activeert HIF-1, protein kinases activatie dmv fosforylatie Receptor Tyrosine Kinase, RAS activeert Raf, SOS wisselt GDP naar GTP RAS, RAS activeert PI3K, MEK 1 en 2 fosforyleert ERK 1 en 2, c-jun en c-fos activeert JUN en FOS, BAD stimuleert apoptose, AKT inactiveert BAD, Receptor Tyrosine Kinase gebonden door GRB2