WARNING:
JavaScript is turned OFF. None of the links on this concept map will
work until it is reactivated.
If you need help turning JavaScript On, click here.
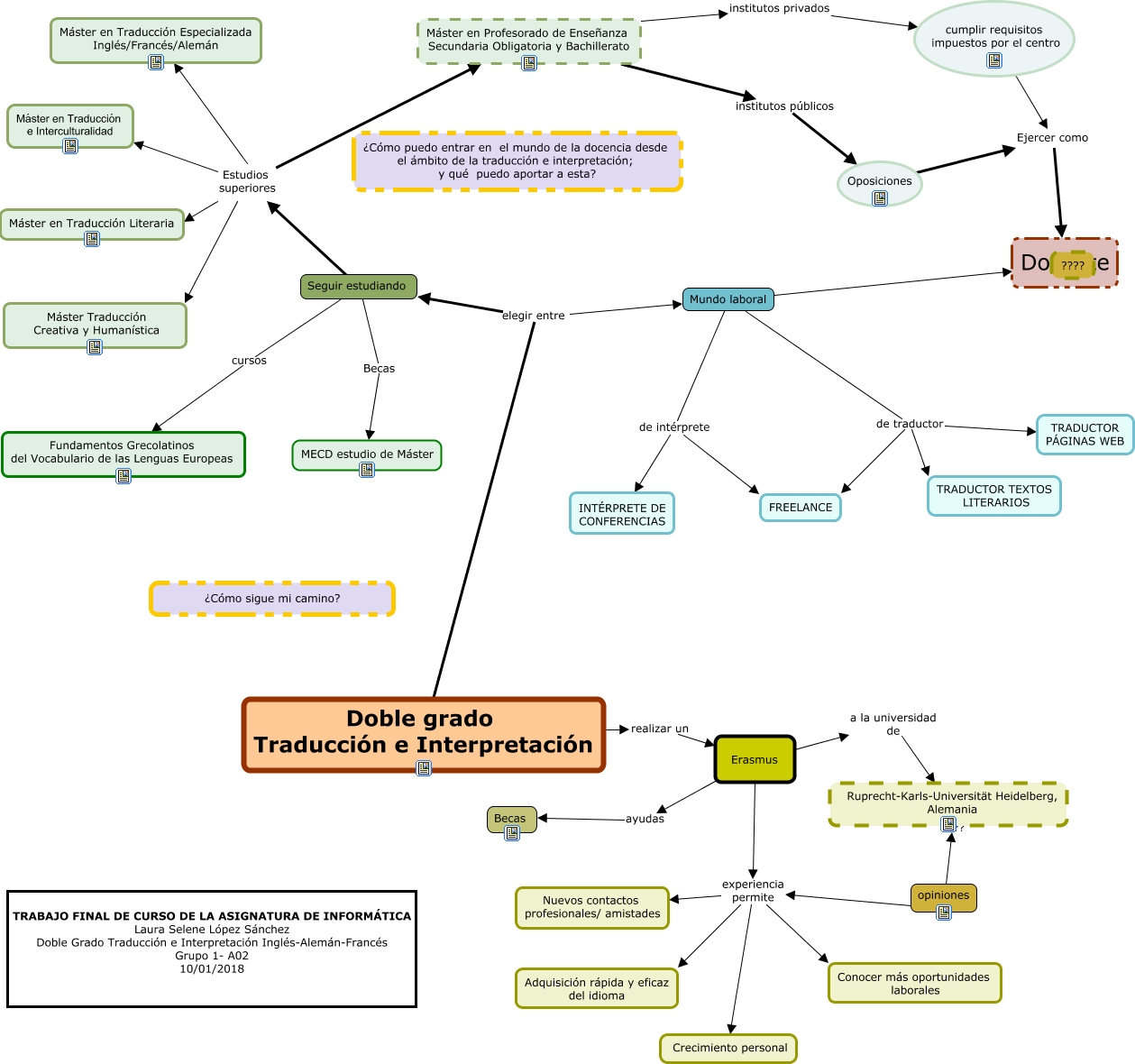
Este Cmap, tiene información relacionada con: laura selene lópez sánchez, Mundo laboral de intérprete FREELANCE, Doble grado Traducción e Interpretación elegir entre Seguir estudiando, Máster en Profesorado de Enseñanza Secundaria Obligatoria y Bachillerato institutos privados cumplir requisitos impuestos por el centro, Mundo laboral de traductor TRADUCTOR TEXTOS LITERARIOS, Mundo laboral ???? Docente, Erasmus a la universidad de Ruprecht-Karls-Universität Heidelberg, Alemania, opiniones experiencia permite Crecimiento personal, opiniones ???? Ruprecht-Karls-Universität Heidelberg, Alemania, Erasmus experiencia permite Conocer más oportunidades laborales, Mundo laboral de traductor FREELANCE, Seguir estudiando cursos Fundamentos Grecolatinos del Vocabulario de las Lenguas Europeas, opiniones experiencia permite Conocer más oportunidades laborales, opiniones experiencia permite Adquisición rápida y eficaz del idioma, Mundo laboral de traductor TRADUCTOR PÁGINAS WEB, Seguir estudiando Estudios superiores Máster en Traducción Especializada Inglés/Francés/Alemán, Seguir estudiando Estudios superiores Máster en Profesorado de Enseñanza Secundaria Obligatoria y Bachillerato, opiniones experiencia permite Nuevos contactos profesionales/ amistades, Mundo laboral de intérprete INTÉRPRETE DE CONFERENCIAS, Seguir estudiando Estudios superiores Máster en Traducción Literaria, Seguir estudiando Becas MECD estudio de Máster