WARNING:
JavaScript is turned OFF. None of the links on this concept map will
work until it is reactivated.
If you need help turning JavaScript On, click here.
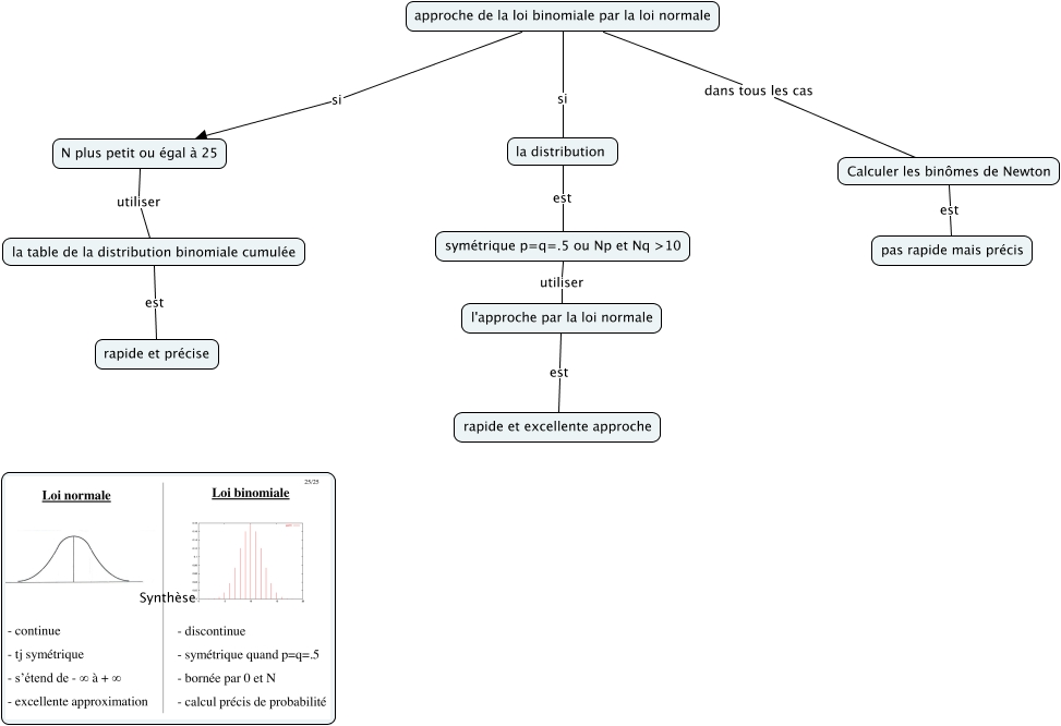
Cette carte de concepts créée avec IHMC CmapTools traite de: approche de la loi binomiale par la loi normale, approche de la loi binomiale par la loi normale si N plus petit ou égal à 25, la table de la distribution binomiale cumulée est rapide et précise, symétrique p=q=.5 ou Np et Nq ᡂ utiliser l'approche par la loi normale, la distribution est symétrique p=q=.5 ou Np et Nq ᡂ, approche de la loi binomiale par la loi normale si la distribution, N plus petit ou égal à 25 utiliser la table de la distribution binomiale cumulée, l'approche par la loi normale est rapide et excellente approche, Calculer les binômes de Newton est pas rapide mais précis, approche de la loi binomiale par la loi normale dans tous les cas Calculer les binômes de Newton