WARNING:
JavaScript is turned OFF. None of the links on this concept map will
work until it is reactivated.
If you need help turning JavaScript On, click here.
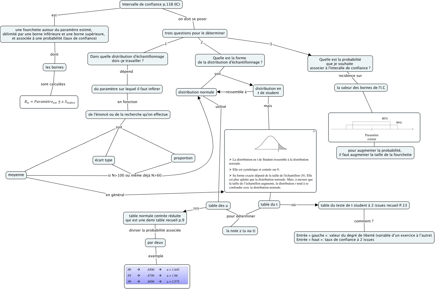
Cette carte de concepts créée avec IHMC CmapTools traite de: 3.2.7 intervalle de confiance, la valeur des bornes de l'I.C ????, moyenne en général, trois questions pour le déterminer 1 Dans quelle distribution d'échantillonnage dois-je travailler ?, table des u ???? table normale centrée réduite qui est une demi table recueil p.9, table des u pour déterminer la note z (u ou t), distribution normale utilisé table des u, table du t où table du teste de t student à 2 issues recueil P.13, ???? table du t, table du teste de t student à 2 issues recueil P.13 comment ? Entrée « gauche »: valeur du degré de liberté (variable d’un exercice à l’autre) Entrée « haut »: taux de confiance à 2 issues, écart type si N ou même déjà Nᡴ distribution normale, les bornes sont calculées, trois questions pour le déterminer 3 Quelle est la probabilité que je souhaite associer à l'interalle de confiance ?, Intervalle de confiance p.138 (IC) on doit se poser trois questions pour le déterminer, distribution en t de student mais, de l'énoncé ou de la recherche qu'on effectue soit proportion, table du t pour déterminer la note z (u ou t), Quelle est la forme de la distribution d'échantillonnage ? soit distribution en t de student, Dans quelle distribution d'échantillonnage dois-je travailler ? dépend du paramètre sur lequel il faut inférer, de l'énoncé ou de la recherche qu'on effectue soit moyenne, ???? pour augmenter la probabilité, il faut augmenter la taille de la fourchette