WARNING:
JavaScript is turned OFF. None of the links on this concept map will
work until it is reactivated.
If you need help turning JavaScript On, click here.
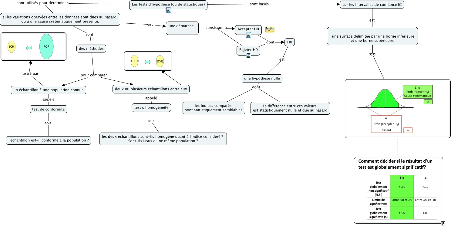
Cette carte de concepts créée avec IHMC CmapTools traite de: 3.3 Tests d'hypothèse (hypothesis testing), une hypothèse nulle dont La différence entre ces valeurs est statistiquement nulle et due au hasard, ????, une hypothèse nulle dont les indices comparés sont statistiquement semblables, une démarche consistant à Accepter H0, des méthodes pour comparer un échantillon à une population connue, si les variations obervées entre les données sont dues au hasard ou à une cause systématiquement présente. sont des méthodes, Les tests d'hypothèse (ou de statistiques) sont basés sur les intervalles de confiance IC, deux ou plusieurs échantillons entre eux appelé test d'homogénéité, sur les intervalles de confiance IC est une surface délimitée par une borne inférieure et une borne supérieure., H0 est une hypothèse nulle, deux ou plusieurs échantillons entre eux ????, une surface délimitée par une borne inférieure et une borne supérieure. ????, un échantillon à une population connue appelé test de conformité, un échantillon à une population connue illustré par, Accepter H0 dont H0, si les variations obervées entre les données sont dues au hasard ou à une cause systématiquement présente. est une démarche, Rejeter H0 dont H0, Les tests d'hypothèse (ou de statistiques) sont utilisés pour déterminer si les variations obervées entre les données sont dues au hasard ou à une cause systématiquement présente., test de conformité soit l'échantillon est-il conforme à la population ?, une démarche consistant à Rejeter H0