WARNING:
JavaScript is turned OFF. None of the links on this concept map will
work until it is reactivated.
If you need help turning JavaScript On, click here.
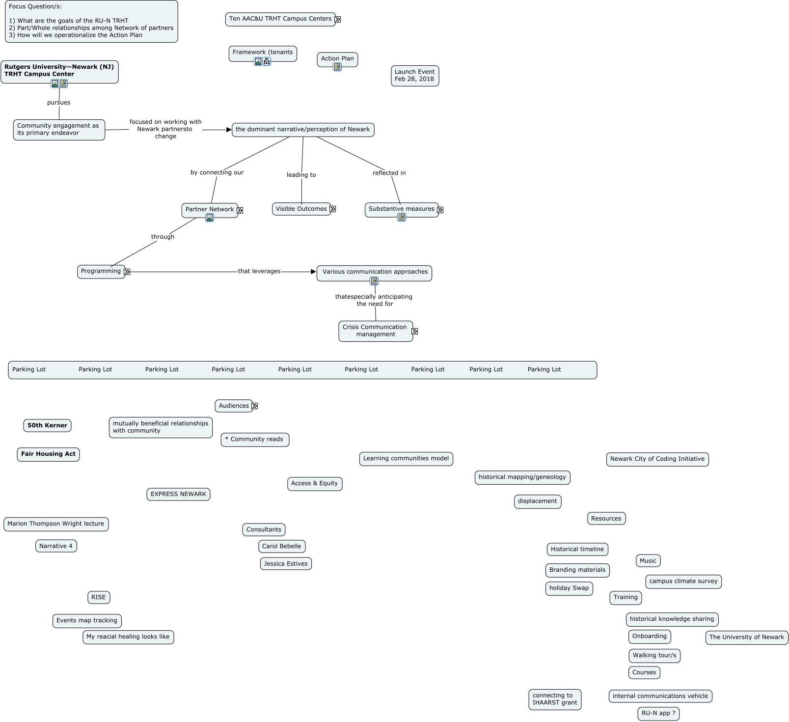
This Concept Map, created with IHMC CmapTools, has information related to: Master_Map_TRHT_RU-N, the dominant narrative/perception of Newark leading to Visible Outcomes, Partner Network through Programming & Training, Various communication approaches thatespecially anticipating the need for Crisis Communication management, Rutgers University—Newark (NJ) TRHT Campus Center pursues Community engagement as its primary endeavor, Programming that leverages Various communication approaches, the dominant narrative/perception of Newark by connecting our Partner Network, Programming & Training like Trainings, Programming & Training like II. Historical Moments, Programming & Training like I. Community & Campus story circles, Programming & Training like IV. Pubic Art, Crisis Communications requires training, Programming & Training like * Community/Campus events, the dominant narrative/perception of Newark reflected in Substantive measurements, Crisis Communications requires social media analysis tool, Community engagement as its primary endeavor focused on working with Newark partnersto change the dominant narrative/perception of Newark