WARNING:
JavaScript is turned OFF. None of the links on this concept map will
work until it is reactivated.
If you need help turning JavaScript On, click here.
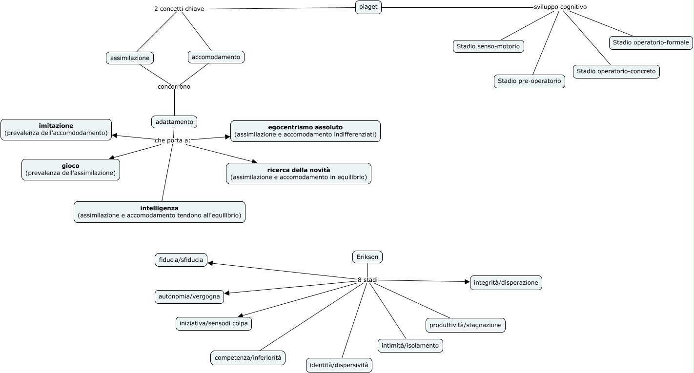
Questa Cmap, creata con IHMC CmapTools, contiene informazioni relative a: piaget e erikson, piaget sviluppo cognitivo Stadio operatorio-concreto, accomodamento concorrono adattamento, piaget 2 concetti chiave accomodamento, adattamento che porta a: intelligenza (assimilazione e accomodamento tendono all'equilibrio), piaget sviluppo cognitivo Stadio senso-motorio, Erikson 8 stadi intimità/isolamento, Erikson 8 stadi competenza/inferiorità, piaget 2 concetti chiave assimilazione, Erikson 8 stadi autonomia/vergogna, piaget sviluppo cognitivo Stadio operatorio-formale, adattamento che porta a: ricerca della novità (assimilazione e accomodamento in equilibrio), adattamento che porta a: gioco (prevalenza dell'assimilazione), adattamento che porta a: imitazione (prevalenza dell'accomdodamento), adattamento che porta a: egocentrismo assoluto (assimilazione e accomodamento indifferenziati), piaget sviluppo cognitivo Stadio pre-operatorio, Erikson 8 stadi produttività/stagnazione, Erikson 8 stadi iniziativa/sensodi colpa, assimilazione concorrono adattamento, Erikson 8 stadi integrità/disperazione, Erikson 8 stadi fiducia/sfiducia