WARNING:
JavaScript is turned OFF. None of the links on this concept map will
work until it is reactivated.
If you need help turning JavaScript On, click here.
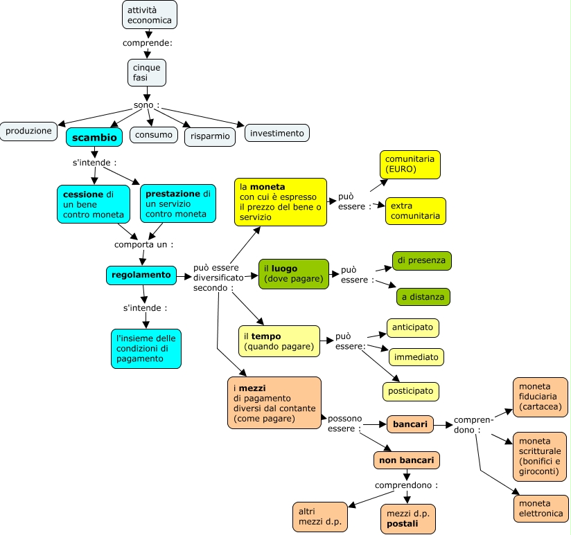
Questa Cmap, creata con IHMC CmapTools, contiene informazioni relative a: Scambio-mezzi e clausole di regolamento-COLORATA-G RUOCCO, regolamento s'intende : l'insieme delle condizioni di pagamento, cinque fasi sono : investimento, bancari compren- dono : moneta fiduciaria (cartacea), regolamento può essere diversificato secondo : il tempo (quando pagare), attività economica comprende: cinque fasi, la moneta con cui è espresso il prezzo del bene o servizio può essere : extra comunitaria, cessione di un bene contro moneta comporta un : regolamento, il tempo (quando pagare) può essere: immediato, la moneta con cui è espresso il prezzo del bene o servizio può essere : comunitaria (EURO), il luogo (dove pagare) può essere : di presenza, il tempo (quando pagare) può essere: posticipato, scambio s'intende : cessione di un bene contro moneta, scambio s'intende : prestazione di un servizio contro moneta, regolamento può essere diversificato secondo : la moneta con cui è espresso il prezzo del bene o servizio, bancari compren- dono : moneta elettronica, non bancari comprendono : altri mezzi d.p., regolamento può essere diversificato secondo : i mezzi di pagamento diversi dal contante (come pagare), bancari compren- dono : moneta scritturale (bonifici e giroconti), regolamento può essere diversificato secondo : il luogo (dove pagare), prestazione di un servizio contro moneta comporta un : regolamento