WARNING:
JavaScript is turned OFF. None of the links on this concept map will
work until it is reactivated.
If you need help turning JavaScript On, click here.
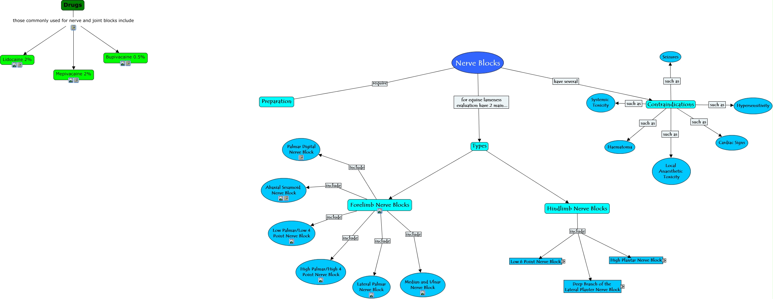
This Concept Map, created with IHMC CmapTools, has information related to: Equine Lameness Evaluation, Low 6 Point Nerve Block which nerves have to be blocked? Medial Dorsal Metatarsal Nerve, Nerve Blocks require Preparation, High Plantar Nerve Block which nerves are blocked? Medial Plantar Nerve, Low 6 Point Nerve Block which nerves have to be blocked? Medial Plantar Metatarsal Nerve, Forelimb Nerve Blocks include High Palmar/High 4 Point Nerve Block, Deep Branch of the Lateral Plantar Nerve Block which area does this block desensitize? The proximal metatarsal region, Deep Branch of the Lateral Plantar Nerve Block how is it performed? The leg is flexed..., Nerve Blocks Contraindications Seizures, Nerve Blocks Types Hindlimb Nerve Blocks, Low 6 Point Nerve Block which nerves have to be blocked? Medial Plantar Nerve, Nerve Blocks Contraindications Cardiac Signs, Forelimb Nerve Blocks Include Palmar Digital Nerve Block, Nerve Blocks Contraindications Hypersensitivity, High Plantar Nerve Block which nerves are blocked? Lateral Medial Plantar Nerve, Nerve Blocks Contraindications Systemic Toxicity, Nerve Blocks Contraindications Local Anaesthetic Toxicity, High Plantar Nerve Block which nerves are blocked? Medial Dorsal Metatarsal Nerve, High Plantar Nerve Block which nerves are blocked? Medial Plantar Metatarsal Nerve, Nerve Blocks Types Forelimb Nerve Blocks, High Plantar Nerve Block which area is desensitized? This block will...