WARNING:
JavaScript is turned OFF. None of the links on this concept map will
work until it is reactivated.
If you need help turning JavaScript On, click here.
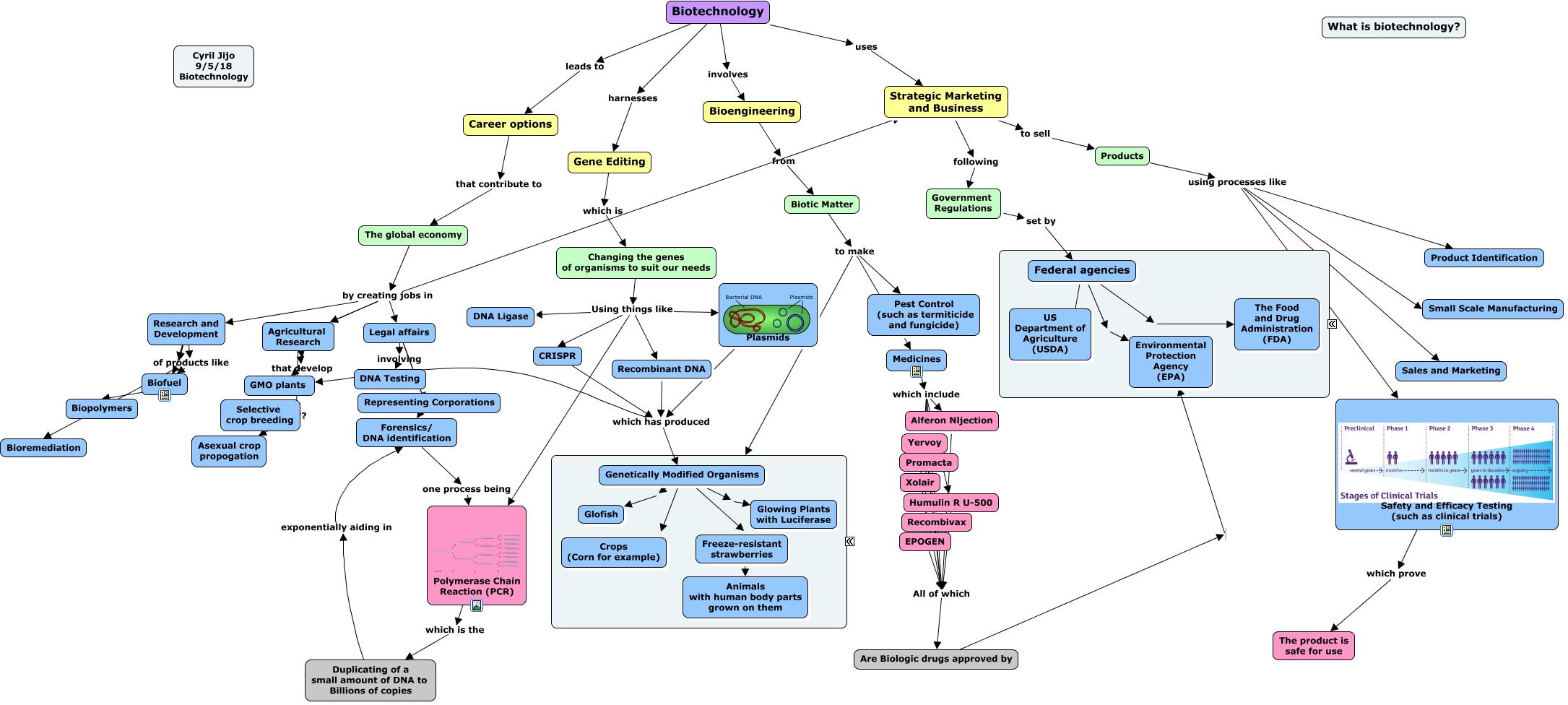
This Concept Map, created with IHMC CmapTools, has information related to: Biotech Cmap, Plasmids which has produced GMO plants, Research and Development Bioremediation, Medicines which include Alferon Nljection, Biotechnology involves Bioengineering, Research and Development of products like Biofuel, Legal affairs ???? Forensics/ DNA identification, Research and Development ???? Biopolymers, Biotic Matter to make Pest Control (such as termiticide and fungicide), Are Biologic drugs approved by Environmental Protection Agency (EPA), CRISPR which has produced Genetically Modified Organisms, Products using processes like Small Scale Manufacturing, Products using processes like Sales and Marketing, Promacta All of which Are Biologic drugs approved by, Plasmids which has produced Genetically Modified Organisms, The global economy by creating jobs in Agricultural Research, The global economy by creating jobs in Agricultural Research, Medicines which include Promacta, Gene Editing which is Changing the genes of organisms to suit our needs, The global economy by creating jobs in Strategic Marketing and Business, Agricultural Research ???? Asexual crop propogation