WARNING:
JavaScript is turned OFF. None of the links on this concept map will
work until it is reactivated.
If you need help turning JavaScript On, click here.
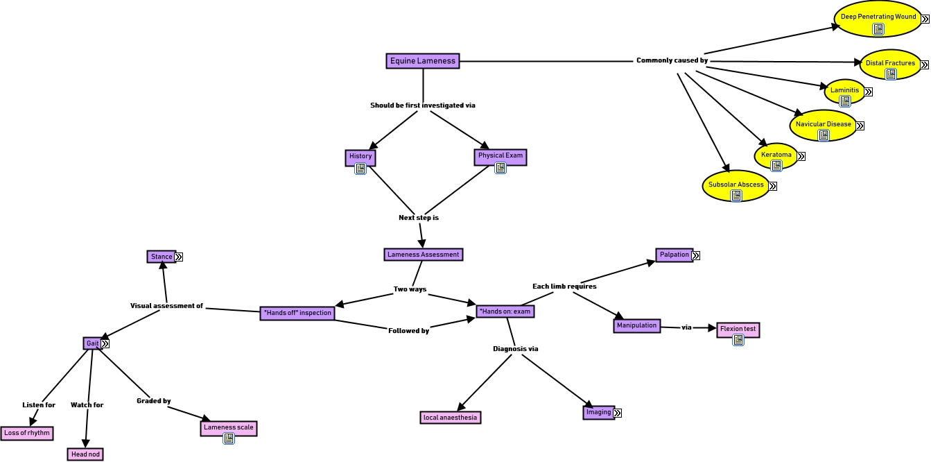
This Concept Map, created with IHMC CmapTools, has information related to: Equine Lameness Final, Imaging including Thermography, Gait Graded by Lameness scale, Distal Fractures Treated by Surgery/casting, Palpation to detect Swellings, Lameness Assessment Two ways "Hands off" inspection, Equine Lameness Should be first investigated via History, Imaging including Bone Scan, History Next step is Lameness Assessment, Keratoma Caused by Unknown, Palpation to detect Heat, Laminitis treated via Mostly preventative, surgical intervention in sever cases, Navicular Disease Caused by Unknown, Gait While moving in Straight Lines, Lameness Assessment Two ways "Hands on: exam, Stance Assessed via Asymmetry, "Hands on: exam Each limb requires Manipulation, Subsolar Abscess Caused by Infection, Equine Lameness Commonly caused by Deep penetrating wound, Laminitis caused by Physical trauma/hoof trimming/dietary, Equine Lameness Commonly caused by Laminitis