WARNING:
JavaScript is turned OFF. None of the links on this concept map will
work until it is reactivated.
If you need help turning JavaScript On, click here.
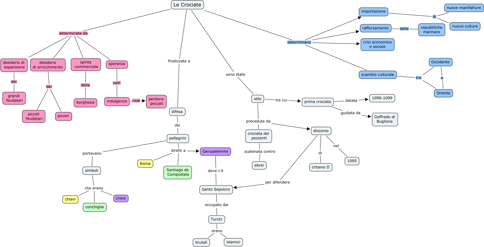
Questa Cmap, creata con IHMC CmapTools, contiene informazioni relative a: Crociate, spinta commerciale della borghesia, prima crociata datata 1096-1099, simboli che erano croce, Le Crociate determinano scambio culturale, scambio culturale tra Oriente, otto precedute da discorso, otto tra cui prima crociata, importazione di nuove culture, pellegrini diretti a Santiago de Compostela, rafforzamento delle repubbliche marinare, Turchi erano brutali, otto precedute da crociata dei pezzenti, Le Crociate determinate da speranza, indulgenza cioè perdono peccati, Santo Sepolcro occupato dai Turchi, prima crociata guidata da Goffredo di Buglione, Le Crociate determinate da desiderio di espansione, desiderio di arricchimento dei piccoli feudatari, discorso per difendere Santo Sepolcro, crociata dei pezzenti scatenata contro ebrei