WARNING:
JavaScript is turned OFF. None of the links on this concept map will
work until it is reactivated.
If you need help turning JavaScript On, click here.
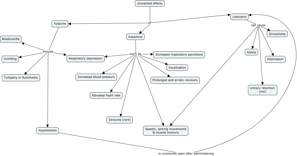
This Concept Map, created with IHMC CmapTools, has information related to: Unwanted effects, Xylazine include Tympany in Ruminants, Ketamine such as Seizures (rare), Xylazine include Bradycardia, Lidocaine can cause Ataxia, Lidocaine can cause Urinary retention (mo), Unwanted effects of Lidocaine, Lidocaine can cause Spastic, jerking movements & muscle tremors, Hypotension is commonly seen after administering Lidocaine, Unwanted effects of Xylazine, Xylazine include Hypotension, Ketamine such as Increased blood pressure, Ketamine such as Prolonged and erratic recovery, Unwanted effects of Ketamine, Ketamine such as Vocalization, Ketamine such as Increased respiratory secretions, Lidocaine can cause Depression, Ketamine such as Respiratory depression, Ketamine such as Elevated heart rate, Lidocaine can cause Drowsiness, Ketamine such as Spastic, jerking movements & muscle tremors