WARNING:
JavaScript is turned OFF. None of the links on this concept map will
work until it is reactivated.
If you need help turning JavaScript On, click here.
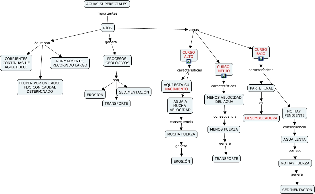
Este Cmap, tiene información relacionada con: AGUAS SUPERFICIALES, PROCESOS GEOLÓGICOS son TRANSPORTE, CURSO BAJO características PARTE FINAL, RÍOS ¿qué son CORRIENTES CONTINUAS DE AGUA DULCE, PROCESOS GEOLÓGICOS son EROSIÓN, RÍOS genera PROCESOS GEOLÓGICOS, RÍOS zonas CURSO BAJO, RÍOS zonas CURSO MEDIO, CURSO ALTO características AQUÍ ESTÁ SU NACIMIENTO, CURSO MEDIO características MENOS VELOCIDAD DEL AGUA, RÍOS ¿qué son NORMALMENTE, RECORRIDO LARGO, PARTE FINAL es DESEMBOCADURA, MENOS FUERZA genera TRANSPORTE, AGUA LENTA por eso NO HAY FUERZA, CURSO BAJO características NO HAY PENDIENTE, NO HAY PENDIENTE consecuencia AGUA LENTA, NO HAY FUERZA genera SEDIMENTACIÓN, PROCESOS GEOLÓGICOS son SEDIMENTACIÓN, AGUAS SUPERFICIALES importantes RÍOS, MUCHA FUERZA genera EROSIÓN, CURSO ALTO características AGUA A MUCHA VELOCIDAD