WARNING:
JavaScript is turned OFF. None of the links on this concept map will
work until it is reactivated.
If you need help turning JavaScript On, click here.
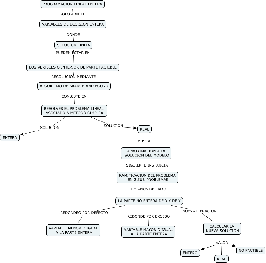
This Concept Map, created with IHMC CmapTools, has information related to: Programacion Lineal entera (Seba Diaz), VARIABLES DE DECISION ENTERA DONDE SOLUCION FINITA, RAMIFICACION DEL PROBLEMA EN 2 SUB-PROBLEMAS DEJAMOS DE LADO LA PARTE NO ENTERA DE X Y DE Y, CALCULAR LA NUEVA SOLUCION VALOR REAL, ALGORITMO DE BRANCH AND BOUND CONSISTE EN RESOLVER EL PROBLEMA LINEAL ASOCIADO A METODO SIMPLEX, CALCULAR LA NUEVA SOLUCION VALOR ENTERO, REAL BUSCAR APROXIMACION A LA SOLUCION DEL MODELO, PROGRAMACION LINEAL ENTERA SOLO ADMITE VARIABLES DE DECISION ENTERA, RESOLVER EL PROBLEMA LINEAL ASOCIADO A METODO SIMPLEX SOLUCION ENTERA, LA PARTE NO ENTERA DE X Y DE Y NUEVA ITERACION CALCULAR LA NUEVA SOLUCION, LOS VERTICES O INTERIOR DE PARTE FACTIBLE RESOLUCION MEDIANTE ALGORITMO DE BRANCH AND BOUND, CALCULAR LA NUEVA SOLUCION VALOR NO FACTIBLE, LA PARTE NO ENTERA DE X Y DE Y REDONDEO POR DEFECTO VARIABLE MENOR O IGUAL A LA PARTE ENTERA, LA PARTE NO ENTERA DE X Y DE Y REDONDE POR EXCESO VARIABLE MAYOR O IGUAL A LA PARTE ENTERA, SOLUCION FINITA PUEDEN ESTAR EN LOS VERTICES O INTERIOR DE PARTE FACTIBLE, RESOLVER EL PROBLEMA LINEAL ASOCIADO A METODO SIMPLEX SOLUCION REAL, APROXIMACION A LA SOLUCION DEL MODELO SIGUIENTE INSTANCIA RAMIFICACION DEL PROBLEMA EN 2 SUB-PROBLEMAS